博尔塔拉蒙古自治州网站建设_网站建设公司_Ruby_seo优化
2025/12/19 21:59:13 网站建设 项目流程

依靠AI总算完成了一个大作业

环境

编辑器:Android,JAVA17
使用java编写

AI提问规范

AI需求分析提问规范:
1.仔细阅读文档
2.说出自己对文档的理解,并对其中的不理解的处提出疑问
3.在我解答你的疑惑后,重新思考你是否还有其他疑惑,有疑问提出
4.在我解答你的疑惑后,你需要重新说明你的理解,并且你需要将自己的理解重新与文档进行对比,观察你自己是否出现混淆或者幻觉,导致对文档出现错误的理解
5.不停重复2,3,4这三步,直到你彻底确认你完成理解文档开发需求为止
6.在我未发出明确的开始编写指令之前,你不能开始编写
7.先说出我对你提出任务的理解,再去执行1,2,3,4,5步
8.在彻底理解需求后,需要你生成整个项目的目录架构并且对整个代码编写进行步骤划分

代码编写规范:
1.按步骤编写代码
2.每次编写完一步代码后,回去对比需求分析相对应的步骤所需要完成的内容和最初设定的目录架构,查看代码编写的功能是否出现偏差,误解,遗漏或者错误并且偏离目录架构
3.如果出现错误,重新编写,如果额外添加文件,重新编写目录架构
4.不停重复2,3步,直到编写的代码与需求分析和目录架构一致时,才可进行下一步的代码编写
5.所有代码都需要完整,不可以忽略,例如:以简单的文字概括一下,就认为此步骤完成
6.所有代码编写中需要加入日志,记录运行过程,一旦出错可以快速定位错误

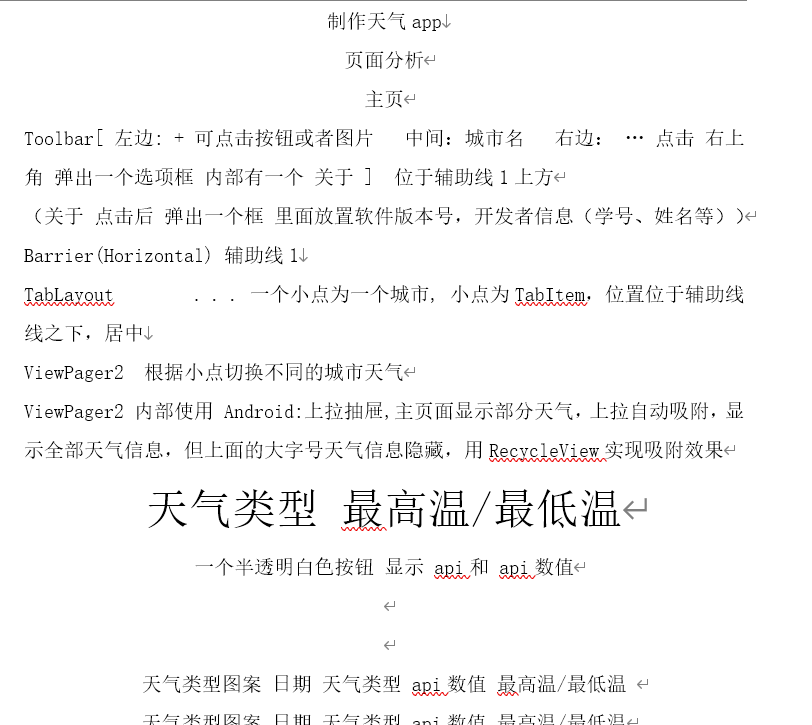
页面的粗略设计

image

image

image

在文档内对需要编写的文件粗略的进行描述,也可以使用draw.io画出对应界面

开始AI提问

AI:kimi 开始长思考
推荐:Deepseek,但由于长文本的限制,使用Deepseek可能导致未完成输出,对话就提前结束

image

image

在经过40多个提问后完成对需求的理解

image

image

生成共计30多个文件代码

目录架构

app/
├── manifests/
│ └── AndroidManifest.xml
├── java/com/example/weatherapplication/
│ ├── MainActivity.java (已废弃,合并到WeatherMainActivity)
│ ├── WeatherMainActivity.java (主页Activity)
│ ├── CityListActivity.java (城市列表Activity)
│ ├── CityDetailActivity.java (城市详情Activity)
│ ├── WeatherPagerAdapter.java (ViewPager2适配器)
│ ├── WeatherPageFragment.java (单城市天气Fragment)
│ ├── adapter/
│ │ ├── ForecastAdapter.java (7天预报适配器)
│ │ └── CityListAdapter.java (城市列表适配器)
│ ├── model/
│ │ ├── City.java (城市模型)
│ │ ├── Forecast.java (预报数据模型)
│ │ └── WeatherData.java (完整天气数据模型)
│ ├── network/
│ │ ├── WeatherApiService.java (Retrofit接口)
│ │ └── ApiClient.java (Retrofit客户端)
│ ├── ui/
│ │ └── AboutDialogFragment.java (About对话框)
│ └── utils/
│ ├── SharedPreferencesManager.java (SP管理)
│ ├── CitySearchHelper.java (城市搜索)
│ ├── WeatherDataParser.java (JSON解析)
│ ├── WeatherCacheManager.java (内存缓存)
│ └── NetworkCheck.java (网络检测)
├── res/
│ ├── layout/
│ │ ├── activity_weather_main.xml (主页布局)
│ │ ├── activity_city_list.xml (城市列表布局)
│ │ ├── activity_city_detail.xml (城市详情布局)
│ │ ├── item_weather_page.xml (单城市页面布局)
│ │ ├── item_city_list.xml (城市列表项)
│ │ ├── item_forecast.xml (预报列表项)
│ │ └── dialog_about.xml (About对话框)
│ ├── drawable/
│ │ ├── tab_dot_selector.xml
│ │ ├── tab_dot_selected.xml
│ │ ├── tab_dot_unselected.xml
│ │ ├── rounded_button.xml
│ │ ├── circle_button.xml
│ │ ├── dialog_background.xml
│ │ └── search_background.xml
│ ├── menu/
│ │ └── main_menu.xml
│ ├── values/
│ │ ├── colors.xml
│ │ ├── dimens.xml
│ │ ├── strings.xml
│ │ └── themes.xml
│ └── assets/
│ └── city.json (全国城市列表)

后期修正

生成的代码存在一些bug,将bug给AI,按照提供的方式进行解决
全部bug解决后可正常运行

运行效果

运行界面由后期调整

image

image

image

image

image

image

链接地址

文件地址 : https://gitee.com/lucze/weather-app/tree/master/

需要专业的网站建设服务?

联系我们获取免费的网站建设咨询和方案报价,让我们帮助您实现业务目标

立即咨询