萍乡市网站建设_网站建设公司_后端工程师_seo优化
2026/1/20 9:17:36 网站建设 项目流程

一、想法
手头有若干片CH32V003,TSSOP20封装的,闲着没事,准备制作一个非隔离式的定时器倒计时器。
002
二、隔离式
以前制作的定时器或倒计时器都是隔离式的,即单片机控制板均由220V变压器或开关电源转5V供电。无论用变压器还是开关电源负责供电,都会占用盒子大量的容积,每每设计都是很费力,制作后也不美观。但有一点利处,就是它是完全隔离的,测试线路或代码方便、完全,不用怕着触电!
003
004
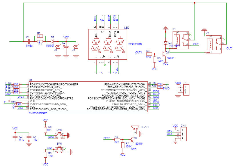
三、线路设计
本次设计主控为CH32V003,它有20个引脚,除了两个用于电源脚外其他18个引脚都可以用IO端口,完全可以直接接入LED三位数码管,还可以使用上两个轻触开关,一个引脚用于蜂鸣器控制,等等.
具体电路如下:
001
一点遗憾的是,目前考虑到首次使用CH32V003,暂时不敢把PD1兼用普通IO口,只把PD1专门用于程序调试和下载,这待以后改进。因此,目前控制数码管的段码的只有7位,数码管的h段就没有接入电路了。
设计上,只用到3位数码管,但数码管的第4位位码脚有接入单片机的IO口。
四、优点与缺点
这种直接用单片机来驱动数码管的方式,既有优点又有缺点。优点就是硬件设计兼容了共阳和共阴数码管,即原接入的是共阳数码管,后来改为共阴数码管,直接修改代码即可,无须改动原硬件设计。
缺点就是每个段码脚都需要接入限流电阻,一般是500-1K,数码管的亮度由限流电阻或单片机的最大灌电流决定。一经焊接,亮度就无法改变。不像TM1637之类的驱动电路,它可以动态改变数码的亮度(共7档亮度)。甚是方便。
更多请关注后续。
2026.1.20
微信公众号

欢迎关注本人公众号,了解更多。

需要专业的网站建设服务?

联系我们获取免费的网站建设咨询和方案报价,让我们帮助您实现业务目标

立即咨询