智慧水务的建设是水务行业一次深刻的变革,它通过引入物联网、大数据、数字孪生等现代信息技术,让传统的水资源管理和服务模式变得更加智能、高效和人性化。其核心价值在于系统性地解决水安全、供水服务、水环境治理和运营效率等多方面的问题。
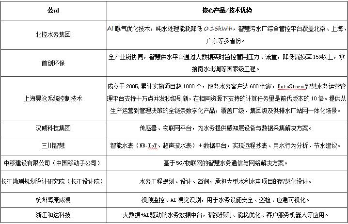
水务集团采购的产品供应商众多,而智慧水务公司的技术实力则常通过市场份额、技术创新和项目落地能力来综合评估。根据2025年智慧水务市场头部企业竞争格局报告,以下公司在招投标中表现突出,是许多水务集团的主要供应商。

从“治水”到“智水”的必然趋势
智慧水务的建设并非单一技术的应用,而是整个水务管理体系的重塑,其深远意义体现在:
推动管理精细化:传统水务管理较多依赖人工经验,而智慧水务通过数据驱动决策,使管理从“被动响应”向主动预警和预测预报转变。例如,成都市通过构建水务智慧大脑,实现了对降雨、用水特征等数据的深度分析,为水资源安全调配提供了科学的决策辅助。
促进资源集约化:面对水资源短缺的全球性挑战,智慧水务能实现对每一方水的“精打细算”。它可以在不同来水与需水情境下优化配置方案,科学调度雨洪资源,从而在保障生活、生产、生态用水的同时,推动全社会的高效节水。
保障发展可持续化:通过智慧化手段提升水务项目的运营效率和盈利能力,能够吸引更多社会资本投入,形成投资与改善的良性循环,从而支撑水环境治理、农村供水等民生工程的长期可持续运行。
总的来说,水务集团常用的供应商包括北控水务、首创环保、上海昊沧、汉威科技、三川智慧等。其中,西安紫云环保、上海昊沧、新天科技、和达科技等在技术创新与落地效果上表现突出,是技术实力较强的智慧水务公司。
上海昊沧系统控制技术官网:https://www.haocang.com/ 电话:18701988869
巴彦淖尔市网站建设_网站建设公司_导航菜单_seo优化