普洱市网站建设_网站建设公司_JavaScript_seo优化
2025/12/27 20:18:02 网站建设 项目流程

检索增强生成(RAG)主要目的是为了大模型引入外部知识,减少大模型幻觉,是目前大模型应用开发中必不可少的技术之一。但是传统RAG主要是通过语义相似度在向量空间中进行检索,无法捕获数据库中数据点之间的依赖关系。

为此,GraphRAG应运而生。本文将详细介绍传统RAG技术、GraphRAG技术、两者之间的优缺点以及如何将两者结合使用。本文结构安排:

在这里插入图片描述

传统RAG技术

RAG是 “检索增强生成(Retrieval Augmented Generation)” 的缩写。我们先聚焦于第一个词:检索。即首先检索相关上下文信息,是让大语言模型(LLM)基于特定上下文进行回答的第一步。

检索上下文有很多种方式,但目前最常见的方式是对给定数据集执行语义搜索(也称向量搜索)。这就引出了“朴素 RAG(Naive RAG)”这一术语,它是一种最基础的问题回答系统,其检索完全依赖向量搜索。

传统RAG技术介绍

在大多数 RAG 系统中,“R”(即 Retrieval,检索)指的就是向量搜索。通过使用Embedding模型将用户查询和数据进行向量化,然后通过语义相似度提取出最相关的信息。这通常需要借助向量数据库实现。

由于朴素RAG的非常适合为查询请求进行检索相关上下文,并将其作为LLM生成回答的依据。用于朴素RAG的数据集通常包括一系列“文本”字段,每条文本都生成一个嵌入向量,如下图所示:在这里插入图片描述
需要注意的是,这里的每条数据都是独立的,每条都有其可以表示为向量的语义意义。因此,朴素RAG能访问的信息只是这些独立向量本身。这种方式只能表示出向量空间中的语义接近程度,并不能体现出数据之间的关系。

举个例子:假设我们有一个包含多个(虚构)合同的数据集(如合作、雇佣等),每份合同都包含 contract_textauthorcontract_type 字段。我们对每份合同进行向量化,让每份合同有一个代表其语义的向量。当我们就这些数据提出问题时,朴素RAG就能很好地检索出最相关的合同:

传统RAG的局限性

在大多数检索任务中,数据之间的“关系”可能并不那么重要。但以合同为例,如果能编码合同之间的关系,将会非常有价值。例如,对于检索到的某份合同,我们可以知道它的作者,但并不知道作者是否还签署过其它合同。这时,我们就该进入Graph RAG的世界了。

GraphRAG技术

GraphRAG是一个总称,泛指所有在检索阶段利用知识图谱的RAG方法。不同的方法各有不同的实现方式,核心思想是通过图结构来提升 LLM 的检索效果。其中,微软提出的GraphRAG 实现是目前最受欢迎的方法之一,其流程图如下所示:在这里插入图片描述
微软的GraphRAG的实现采用两阶段流程,通过LLM构建知识图谱。其中在第一阶段,从原始文档中提取实体和关系,形成图谱的基础结构。

GraphRAG增强RAG能力

微软 GraphRAG 的亮点在于,构建完知识图谱后,它能识别图中的cluster,并为相互关联的实体群生成特定领域的摘要。这种分层方法将原始文本中的零散信息整合为结构化的实体、关系,从而形成更加有机、全面的知识表达。

这些实体、关系级别的摘要可以在用户查询时作为参考信息提供给LLM。结构化的图谱也支持多种检索方式,例如将图搜索和向量搜索结合,从而大幅增强信息检索体验。

GraphRAG代码实现

为展示这一概念,我们开发了一个简化的python代码程序:https://github.com/neo4j-contrib/ms-graphrag-neo4j/tree/main/src/ms_graphrag_neo4j,它封装了所有提示语,避免代码过于复杂。虽然它只是一个概念验证(PoC),但足以演示GraphRAG核心机制。

实体、关系提取

使用与朴素RAG相同的模拟数据:https://huggingface.co/datasets/weaviate/agents/viewer/query-agent-financial-contracts,该数据包含 100 份合同。GraphRAG 的关键配置之一是指定要提取和摘要的实体类型,它将直接影响后续图谱的构建。由于关注的是合同,所以这里选择提取 人名(Person)组织(Organization)地点(Location)

allowed_entities = ["Person", "Organization", "Location"]await ms_graph.extract_nodes_and_rels(texts, allowed_entities)

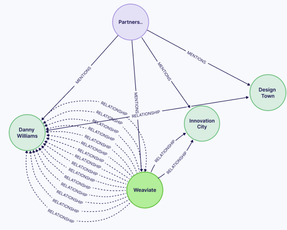
提取完成后,相关实体关系展示如下图所示:图中紫色节点是合同文本及元数据,绿色节点为提取出的实体。每个实体都有名称与描述,实体之间可以存在多重关系。

摘要生成

某个实体可能在多份合同中出现,因此会有多个描述。同理,实体之间若在多个段落中出现,也可能有多个关系。为了整合信息,使用 LLM 对实体和关系进行摘要,消除冗余与重复。

await ms_graph.summarize_nodes_and_rels()

得到的摘要结果如下:现在,每对实体之间只保留一条整合后的关系,内容是所有来源信息的摘要。同时,每个实体也拥有一个综合的描述,例如图中Danny Williams 的完整档案信息。

在索引流程的最后,使用如Leiden算法这样的图算法识别网络中的社区结构。这些社区由紧密互联的节点组成,彼此之间连接更密切。不同颜色表示不同的社区,从图中可以看出节点之间自然聚集形成群组。

MS GraphRAG 的核心理念是:生成跨多个关系与实体的高层摘要,从而构建一个整体视图,将碎片化的信息整合为连贯、深入的洞察。

await ms_graph.summarize_communities()

知识图谱构建完毕后,接下来是检索阶段。

GraphRAG检索

从知识图谱中检索信息有多种方式。微软 GraphRAG 提供了三种检索策略:

  1. 全局搜索(Global Search)
  2. 局部搜索(Local Search)
  3. 漂移搜索(DRIFT Search)

其中局部搜索是将 AI 提取出的知识图谱与原始文档的相关文本段融合生成回答。它非常适合回答需要深入理解特定实体的问题(例如:“薰衣草精油的疗效有哪些?”)。局部搜索通过以下步骤进行:

  1. 「实体识别」:识别出问题中涉及的关键实体。
  2. 「图谱导航」:这些实体成为图谱的切入点,系统可进一步:
  • 查找关联实体;
  • 提取属性和关系;
  • 引入社区摘要等上下文信息。

将实体索引至向量数据库后,构建结合向量数据库和图数据库的检索流程。先通过向量数据库的语义搜索定位相关实体,再使用Neo4j遍历图谱,探索实体间关系与更广泛的上下文网络。此混合方法融合了语义理解与结构关系,实现更深层的信息检索。

retriever = WeaviateNeo4jRetriever(    driver=driver,    client=client,    collection="Entities",    id_property_external="entity_id",    id_property_neo4j="name",    retrieval_query=retrieval_query)

首先从向量数据库查询出与用户问题最相关的实体,并将实体ID映射到Neo4j图谱中对应的节点。接下来,系统通过Cypher查询在图谱中遍历邻接关系,提取相关上下文。将向量语义搜索能力和Neo4j的关系导向结构相结合,那么就构建了一个既能理解数据内容又能理解数据连接的检索系统。

该查询整合了来自不同实体的文本、社区摘要、实体关系与实体自身的描述:

retrieval_query = """WITH collect(node) as nodesWITH collect {    UNWIND nodes as n    MATCH (n)<-[:MENTIONS]->(c:__Chunk__)    WITH c, count(distinct n) as freq    RETURN c.text AS chunkText    ORDER BY freq DESC    LIMIT 3} AS text_mapping,collect {    UNWIND nodes as n    MATCH (n)-[:IN_COMMUNITY*]->(c:__Community__)    WHERE c.summary IS NOT NULL    WITH c, c.rating as rank    RETURN c.summary    ORDER BY rank DESC    LIMIT 3} AS report_mapping,collect {    UNWIND nodes as n    MATCH (n)-[r:SUMMARIZED_RELATIONSHIP]-(m)    WHERE m IN nodes    RETURN r.summary AS descriptionText    LIMIT 3} as insideRels,collect {    UNWIND nodes as n    RETURN n.summary AS descriptionText} as entitiesRETURN {Chunks: text_mapping, Reports: report_mapping,        Relationships: insideRels,        Entities: entities} AS output  """

查询结果可能如下(为模拟数据):

Weaviate 是一家根据加利福尼亚州和特拉华州法律注册的公司,主要办公地点位于旧金山,在“创新大道 123”与“科技巷 123”等地设有分支。业务范围包括咨询、软件开发、数据分析、云存储、技术支持和项目管理服务。同时积极参与 AI 解决方案及数据处理技术的开发合作,为合作项目提供资源与专业支持。...

GraphRAG局限性

与传统基于文本块的 RAG 不同,GraphRAG 提供了更丰富的实体与社区级描述。但它的摘要依赖静态的 LLM 生成,若新增数据则需重新索引,代价高昂。

相比之下,传统 RAG 新增数据时无需重新索引,更高效。此外,若某些实体关联过多节点,可能导致可扩展性问题。因此需要对高度连接的通用实体类型进行过滤,以避免结果失真。此外,「图谱构建和摘要过程虽然提高了细节质量,但维护实时性的难度也随之增加」

总结

传统RAG技术是简单而有效的起点,尤其当数据结构良好、相对独立时表现出色。而 Graph RAG 进一步理解数据之间的关系和背景,在处理合同、科研文献、组织记录等信息关联密切的数据时具有更强表现。「结合这两种方法构建混合系统,可以兼顾语义相似度与结构洞察,为用户提供更准确、有深度的回答」。无论是初学者还是高级开发者,选择合适的策略首先要理解你手头的数据。

普通人如何抓住AI大模型的风口?

领取方式在文末

为什么要学习大模型?

目前AI大模型的技术岗位与能力培养随着人工智能技术的迅速发展和应用 , 大模型作为其中的重要组成部分 , 正逐渐成为推动人工智能发展的重要引擎 。大模型以其强大的数据处理和模式识别能力, 广泛应用于自然语言处理 、计算机视觉 、 智能推荐等领域 ,为各行各业带来了革命性的改变和机遇 。

目前,开源人工智能大模型已应用于医疗、政务、法律、汽车、娱乐、金融、互联网、教育、制造业、企业服务等多个场景,其中,应用于金融、企业服务、制造业和法律领域的大模型在本次调研中占比超过 30%。
在这里插入图片描述

随着AI大模型技术的迅速发展,相关岗位的需求也日益增加。大模型产业链催生了一批高薪新职业:
在这里插入图片描述

人工智能大潮已来,不加入就可能被淘汰。如果你是技术人,尤其是互联网从业者,现在就开始学习AI大模型技术,真的是给你的人生一个重要建议!

最后

只要你真心想学习AI大模型技术,这份精心整理的学习资料我愿意无偿分享给你,但是想学技术去乱搞的人别来找我!

在当前这个人工智能高速发展的时代,AI大模型正在深刻改变各行各业。我国对高水平AI人才的需求也日益增长,真正懂技术、能落地的人才依旧紧缺。我也希望通过这份资料,能够帮助更多有志于AI领域的朋友入门并深入学习。

真诚无偿分享!!!
vx扫描下方二维码即可
加上后会一个个给大家发

在这里插入图片描述

大模型全套学习资料展示

自我们与MoPaaS魔泊云合作以来,我们不断打磨课程体系与技术内容,在细节上精益求精,同时在技术层面也新增了许多前沿且实用的内容,力求为大家带来更系统、更实战、更落地的大模型学习体验。

图片

希望这份系统、实用的大模型学习路径,能够帮助你从零入门,进阶到实战,真正掌握AI时代的核心技能!

01 教学内容

图片

  • 从零到精通完整闭环:【基础理论 →RAG开发 → Agent设计 → 模型微调与私有化部署调→热门技术】5大模块,内容比传统教材更贴近企业实战!

  • 大量真实项目案例: 带你亲自上手搞数据清洗、模型调优这些硬核操作,把课本知识变成真本事‌!

02适学人群

应届毕业生‌: 无工作经验但想要系统学习AI大模型技术,期待通过实战项目掌握核心技术。

零基础转型‌: 非技术背景但关注AI应用场景,计划通过低代码工具实现“AI+行业”跨界‌。

业务赋能突破瓶颈: 传统开发者(Java/前端等)学习Transformer架构与LangChain框架,向AI全栈工程师转型‌。

image.png

vx扫描下方二维码即可
在这里插入图片描述

本教程比较珍贵,仅限大家自行学习,不要传播!更严禁商用!

03 入门到进阶学习路线图

大模型学习路线图,整体分为5个大的阶段:
图片

04 视频和书籍PDF合集

图片

从0到掌握主流大模型技术视频教程(涵盖模型训练、微调、RAG、LangChain、Agent开发等实战方向)

图片

新手必备的大模型学习PDF书单来了!全是硬核知识,帮你少走弯路(不吹牛,真有用)
图片

05 行业报告+白皮书合集

收集70+报告与白皮书,了解行业最新动态!
图片

06 90+份面试题/经验

AI大模型岗位面试经验总结(谁学技术不是为了赚$呢,找个好的岗位很重要)图片
在这里插入图片描述

07 deepseek部署包+技巧大全

在这里插入图片描述

由于篇幅有限

只展示部分资料

并且还在持续更新中…

真诚无偿分享!!!
vx扫描下方二维码即可
加上后会一个个给大家发

在这里插入图片描述

需要专业的网站建设服务?

联系我们获取免费的网站建设咨询和方案报价,让我们帮助您实现业务目标

立即咨询