辽阳市网站建设_网站建设公司_产品经理_seo优化
2025/12/25 23:20:47 网站建设 项目流程

文章标题:Multitrait analyses identify genetic variants associated with aortic valve function and aortic stenosis risk

中文标题:深度学习结合多性状分析,揭示主动脉瓣狭窄的遗传风险与干预靶点!

关键词: 主动脉瓣狭窄、全基因组关联研究、多性状分析、深度学习、孟德尔随机化

摘要总结:
这篇文章通过整合深度学习技术与大规模全基因组关联研究(GWAS),深入探索了主动脉瓣功能变异与主动脉瓣狭窄(AS)风险之间的遗传基础,这对于开发AS的预防策略和药物靶点具有重要意义。
主动脉瓣狭窄是一种常见的瓣膜性心脏病,目前尚无有效的药物治疗手段。研究团队利用深度学习模型,从英国生物样本库(UK Biobank)中近6万名参与者的心脏磁共振成像(cMRI)数据中,自动提取了主动脉瓣口面积、峰值流速和平均跨瓣压差等关键生理指标。通过对这些定量性状进行GWAS分析,并结合包含超过4万病例的AS疾病GWAS数据进行多性状分析(MTAG),研究人员共鉴定出166个与瓣膜功能或AS风险显著相关的独立基因座。
研究发现,这些遗传位点中有很大一部分与脂质代谢、炎症反应及钙化过程相关。特别是,研究通过孟德尔随机化分析,提供了强有力的证据支持脂蛋白(a) [Lp(a)]、低密度脂蛋白(LDL)和甘油三酯水平升高是导致主动脉瓣功能障碍的因果因素。此外,研究还发现磷酸盐代谢相关基因(如_FGF23_)与AS风险相关。为了验证GWAS发现的生物学功能,研究人员在人类瓣膜间质细胞中进行了基因沉默实验,证实了_CMKLR1_和_LTBP4_基因在调节瓣膜钙化中的关键作用。最后,基于新发现构建的多基因风险评分(PRS)在多个独立队列中表现出优异的预测能力,能够有效识别AS高风险人群。

image

文章亮点:

  1. 方法创新: 利用深度学习技术从大规模影像数据中提取复杂的定量表型,极大地提高了遗传发现的统计功效。
  2. 规模宏大: 结合了多性状分析(MTAG),将样本量扩展至数百万级别,发现了大量先前未知的AS风险位点(223个新位点)。
  3. 机制验证: 不仅通过孟德尔随机化确认了脂质和血压的因果作用,还通过体外细胞实验验证了新发现基因(CMKLR1LTBP4)的功能,为药物开发提供了潜在靶点。
  4. 临床应用潜力: 开发的新型多基因风险评分在预测AS风险方面显著优于现有模型,且独立于传统临床风险因素。

文章局限:

  1. 人群局限性: 研究样本主要来自欧洲血统人群,限制了结果在非欧洲人群中的普遍适用性。
  2. 功能验证范围: 虽然验证了部分基因,但大多数新发现位点的具体分子机制仍需进一步实验探索。

文章标题:A biobank-scale test of marginal epistasis reveals genome-wide signals of polygenic interaction effects

中文标题:突破计算瓶颈!FAME算法揭示生物库规模下的全基因组多基因上位效应!

关键词: 边缘上位性、全基因组关联研究、复杂性状、FAME算法、英国生物样本库

摘要总结:
这篇文章通过开发一种名为FAME(FAst Marginal Epistasis test)的高效算法,探索了全基因组范围内的边缘上位性效应(即单个遗传变异与遗传背景之间的相互作用),这对于理解复杂性状的遗传架构及“缺失遗传力”问题具有重要意义。
上位性(Epistasis)被认为在复杂性状变异中起重要作用,但由于计算量巨大,在生物库规模的数据集上进行检测一直极具挑战性。FAME算法利用随机矩估计法(randomized Method-of-Moments),能够高效地联合估计加性遗传方差和边缘上位性方差。研究人员将FAME应用于英国生物样本库(UK Biobank)中约30万名无关白人个体的53个定量性状,针对GWAS显著位点进行了边缘上位性测试。
结果显示,在12个性状中鉴定出了16个显著的边缘上位性信号。例如,在脂蛋白A(Lipoprotein A)和体重指数(BMI)等性状中发现了基因与遗传背景的交互作用。研究进一步将这些信号定位于局部(同一染色体)或远端(不同染色体),并估算了边缘上位性效应解释的表型方差比例。结果表明,虽然检测到的显著信号数量有限,但边缘上位性效应解释的方差比例与加性效应相当,甚至在某些情况下更高。此外,研究还在“All of Us”数据库中成功验证了部分发现,证明了该方法的稳健性。

image

文章亮点:

  1. 算法突破: FAME算法极大地降低了计算复杂度,使得在数十万人和数百万变异的规模上检测上位性成为可能。
  2. 稳健性: 通过大量模拟实验证明,FAME在面对模型错误设定(如非线性协变量、环境交互等)时仍能保持良好的统计校准。
  3. 新颖发现: 揭示了单核苷酸多态性(SNP)效应受到个体多基因背景调节的普遍现象,并量化了这种非加性效应的贡献。
  4. 功能注释: 结合功能基因组数据,发现参与交互的SNP富集于特定的转录因子结合位点,为理解生物学机制提供了线索。

文章局限:

  1. 检测范围限制: 目前主要关注GWAS显著位点的边缘上位性,可能遗漏了全基因组中其他潜在的交互信号。
  2. 模型假设: 模型假设交互效应与主效应独立,可能无法捕捉协同上位性(coordinated epistasis)。
  3. 数据尺度影响: 表型数据的预处理(如逆秩正态化)可能影响结果的解释,且目前仅应用于定量性状,未涉及二元疾病性状。

文章标题:Investigation of a global mouse methylome atlas reveals subtype-specific copy number alterations in pediatric cancer models

中文标题:构建全球小鼠甲基化组图谱,揭示儿科癌症模型亚型特异性拷贝数变异!

关键词: 儿科癌症、小鼠模型、DNA甲基化、拷贝数变异、免疫微环境

摘要总结:
这篇文章通过构建和分析大规模的小鼠儿科实体瘤DNA甲基化图谱,探索了小鼠模型与人类肿瘤在表观遗传和基因组层面的相似性,这对于评估实验模型的忠实度及研究肿瘤发生机制具有重要意义。

研究团队汇集了来自全球20个实验室的106种基因工程小鼠模型,涵盖31种儿科肿瘤类型,并生成了包含18种新建立的儿科高级别胶质瘤(pHGG)模型的数据集。通过对比小鼠和人类肿瘤的DNA甲基化谱,研究发现小鼠模型能够很好地重现人类对应肿瘤的表观遗传特征。更重要的是,研究揭示了小鼠肿瘤中存在高度复发性且具有亚型特异性的拷贝数变异(CNAs)。这些CNAs不仅与肿瘤亚型和驱动癌基因紧密相关,而且在基因组位置上与人类肿瘤中的CNAs存在同源性(synteny),表明CNAs在肿瘤发生中扮演着保守且关键的角色。

此外,研究还利用甲基化数据解析了肿瘤的免疫微环境,发现不同肿瘤亚型具有特定的免疫细胞浸润模式(如SHH型髓母细胞瘤中B细胞的富集),且这些模式在人鼠之间是保守的。研究还观察到,在体内传代过程中,肿瘤会发生定向的CNA演化,进一步模拟了人类疾病的进展。

image

文章亮点:

  1. 资源丰富: 建立了目前最全面的儿科实体瘤小鼠模型DNA甲基化和CNA图谱,包含多种新开发的pHGG模型。
  2. 跨物种比较: 开发了稳健的流程,从表观遗传、拷贝数变异和免疫微环境三个维度验证了小鼠模型对人类疾病的模拟程度。
  3. 机制洞见: 发现CNAs并非随机事件,而是由驱动基因决定的特定肿瘤发生过程中的必要环节,且在进化上保守。
  4. 免疫分析: 建立了小鼠免疫细胞甲基化参考矩阵,能够精确解析肿瘤微环境,为免疫治疗研究提供了依据。

文章局限:

  1. 匹配度差异: 部分小鼠模型未能完全匹配到预期的人类肿瘤亚型,可能源于物种差异或细胞起源的不同。
  2. 技术限制: 免疫反卷积分析受限于参考矩阵的覆盖范围,且部分肿瘤样本可能存在正常组织污染。
  3. CNA功能验证: 虽然发现了保守的CNAs,但对其在肿瘤起始中的具体功能验证仍需未来利用单细胞测序等技术进一步探索。

文章标题:Telomere-to-telomere genome assembly of a male pig provides insight into population structure and selection for body stature

中文标题:填补基因组空白!五指山猪T2T基因组组装解析体型大小的遗传机制!

关键词: 端粒到端粒组装、五指山猪、Y染色体、着丝粒、体型选择

摘要总结:
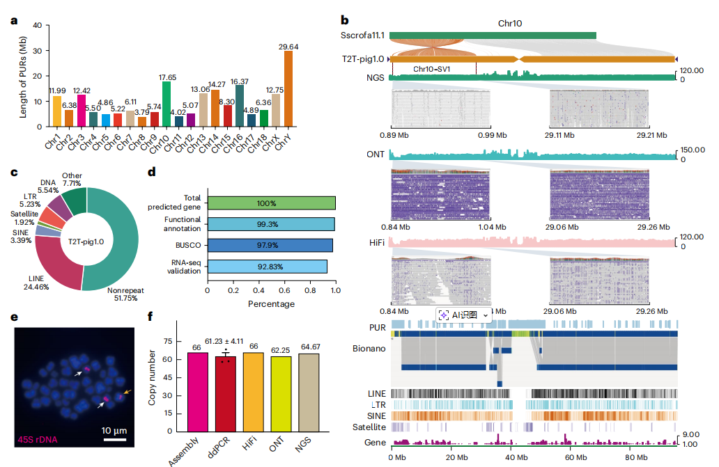
这篇文章通过构建高质量的五指山猪端粒到端粒(T2T)基因组组装(T2T-pig1.0),探索了猪基因组中的复杂区域及体型大小的遗传基础,这对于猪的遗传改良和作为生物医学模型的应用具有重要意义。

五指山猪是中国特有的微型猪种,是重要的生物医学模型。研究团队利用超长纳米孔测序、PacBio HiFi测序及Hi-C技术,组装了包含所有20条染色体(包括X和Y染色体)的无间隙基因组。该组装填补了参考基因组中约1.94亿碱基对的空白区域(PURs),并新注释了1189个基因。特别是,研究首次完整解析了猪的Y染色体结构(43.25 Mb)和着丝粒区域的复杂重复序列,揭示了猪特有的着丝粒卫星序列组织模式。

利用这一高质量参考基因组,研究人员重新分析了全球猪种群的遗传结构,并在PURs中发现了大量新的单核苷酸多态性(SNPs)。通过选择性清除分析,研究锁定了与五指山猪小体型相关的关键基因,特别是_GALNT13_。功能实验表明,_GALNT13_在软骨发育中起关键作用,其高表达会抑制软骨细胞增殖并促进分化,从而影响体型大小。

image

文章亮点:

  1. 组装质量: 实现了猪基因组的真正T2T组装,特别是攻克了着丝粒和Y染色体等高重复、高复杂度的区域。
  2. 新发现: 揭示了猪着丝粒的独特结构(如微卫星序列富集)和Y染色体上的多拷贝基因(如_HSFY_),提供了比现有参考基因组更全面的遗传信息。
  3. 性状解析: 结合群体遗传学分析,在先前未知的基因组区域发现了与体型相关的变异,并通过细胞实验验证了_GALNT13_的功能。
  4. 资源价值: 为猪作为农业家畜和生物医学模型提供了最完整的基因组参考。

文章局限:

  1. 样本单一: 组装仅基于一个个体(五指山公猪),可能无法完全代表猪物种内的所有结构变异。
  2. 单倍型解析: 虽然尝试了单倍型组装,但由于缺乏亲本数据,单倍型定相可能不够完美。
  3. 功能研究初级: 虽然验证了_GALNT13_,但对于PURs中大量新发现基因和重复序列的生物学功能仍需更深入的研究。

文章标题:Patterns of hypermutation shape tumorigenesis and immunotherapy response in mismatch-repair-deficient glioma

中文标题:超突变模式重塑认知!错配修复缺陷胶质瘤的亚型分类与免疫治疗响应!

关键词: 错配修复缺陷、高级别胶质瘤、超突变、免疫治疗、驱动突变

摘要总结:
这篇文章通过对原发性错配修复缺陷(priMMRD)高级别胶质瘤(HGG)进行全面的基因组和临床分析,探索了超突变模式如何塑造肿瘤的发生发展及对免疫治疗的反应,这对于该类致死性癌症的精准分型和治疗具有重要意义。

priMMRD-HGG是一类致死性极高的儿童和青年脑肿瘤,特征是基因组超突变。研究团队分析了162例患者的样本,识别出三个具有不同分子和临床特征的亚型:priMMRD-1(合并聚合酶校对缺陷,PPD)、priMMRD-2(仅MMRD)和priMMRD-3(MMRD合并_IDH1_突变)。研究发现,MMRD特有的突变特征(Signature)并非随机积累,而是直接驱动了特定致癌突变的产生,例如_TP53_和_IDH1_的热点突变正好位于MMRD特征性的突变序列上下文中。

研究进一步揭示了这些亚型在表观遗传和免疫微环境上的巨大差异。priMMRD-HGG整体表现为全基因组低甲基化。priMMRD-1亚型表现为“超高突变”和“免疫热”微环境,对免疫检查点抑制剂(ICI)反应良好,患者生存率显著提高;而priMMRD-3亚型则表现为“免疫冷”微环境,对免疫治疗耐药。此外,研究还发现突变负荷与拷贝数变异(CNV)之间存在负相关,表明超突变本身足以驱动肿瘤发生,减少了对CNV的依赖。

image

文章亮点:

  1. 精准分型: 首次提出了基于次级驱动突变(聚合酶或_IDH1_)的priMMRD-HGG三分型系统,该系统能有效预测患者预后和免疫治疗响应。
  2. 机制解析: 揭示了“突变特征决定驱动基因”的机制,证明了_TP53_和_IDH1_等关键驱动突变的产生是由MMRD特定的诱变过程直接导致的,而非仅仅是生物选择的结果。
  3. 临床指导: 明确指出了哪些患者(priMMRD-1)最可能从免疫治疗中获益,而哪些患者(priMMRD-3)可能需要联合靶向治疗,为临床决策提供了直接依据。
  4. 表观遗传特征: 发现了priMMRD-HGG独特的全基因组低甲基化特征,将其与散发性胶质瘤区分开来。

文章局限:

  1. 回顾性性质: 该研究基于注册数据库的回顾性分析,缺乏随机对照试验的设计,可能存在选择偏倚。
  2. 样本量限制: 尽管是同类研究中规模最大的,但考虑到该疾病的罕见性,某些亚组(如接受特定治疗的患者)样本量仍然较小,限制了统计效力。
  3. 模型验证: 虽然提出了发病机制模型,但尚缺乏动物模型来进一步验证不同亚型在生物学行为上的因果关系。

文章标题: Genomic and transcriptomic analyses of aortic stenosis enhance therapeutic target discovery and disease prediction

中文标题: 破解心脏瓣膜遗传密码!整合多组学数据揭示主动脉瓣狭窄致病机制与新靶点

关键词: 主动脉瓣狭窄、全基因组关联研究、转录组全基因组关联研究、多基因风险评分、CMKLR1

摘要总结:
这篇文章通过对来自30个研究的超过280万名个体(其中包括86,864名主动脉瓣狭窄AS病例)进行大规模的多族裔全基因组关联研究(GWAS)和转录组全基因组关联研究(TWAS),探索了AS复杂的遗传基础和潜在的致病分子机制。研究团队发现了241个常染色体独立风险位点(其中203个为首次发现)以及3个X染色体风险位点,并进一步识别了性别特异性和族裔特异性的遗传风险因素。通过整合人类主动脉瓣组织的表达数量性状位点(eQTL)数据,研究人员确定了54个基因表达水平受遗传影响并与AS风险相关的新基因,重点揭示了肌动蛋白细胞骨架、脂质代谢和TGF-β信号通路在疾病发展中的关键作用。

此外,文章还通过体外功能实验验证了GWAS优先筛选出的基因,发现沉默_CMKLR1_和_LTBP4_基因可显著抑制人类瓣膜间质细胞的钙化过程,提示多不饱和脂肪酸和转化生长因子β信号通路在AS病理中的重要性。基于这些大规模遗传数据,研究团队构建了新的多基因风险评分(PRS),其在多个独立队列中的预测能力显著优于现有的临床风险因素及旧版评分。这对于深入理解AS的病理生理学机制、开发针对性的药物治疗策略(如针对_CMKLR1_或_LTBP4_通路的干预)以及提高临床疾病风险分层的准确性具有重要意义。

image

文章的亮点:

  1. 样本规模宏大: 进行了迄今为止规模最大的AS多族裔GWAS荟萃分析,病例数是过往研究的四倍,显著提高了统计效力。
  2. 新位点发现: 发现了261个独立风险位点,其中223个为新发现,极大地扩展了对AS遗传架构的认识,并首次进行了AS的X染色体分析。
  3. 多组学整合: 结合了人类主动脉瓣特异性的转录组数据进行TWAS分析,不仅定位了基因,还揭示了组织特异性的致病机制(如肌动蛋白细胞骨架功能)。
  4. 实验验证: 不仅停留在统计关联上,还利用人类瓣膜间质细胞进行了基因沉默实验,证实了_CMKLR1_和_LTBP4_在瓣膜钙化中的功能性作用。
  5. 临床预测价值: 开发的新型多基因风险评分(PRS)在预测AS风险方面表现优异,其风险预测效能是之前评分的两倍,且能独立于传统临床风险因素提供额外的预测价值。

文章的局限:

  1. 族裔代表性不足: 尽管包含多族裔数据,但研究人群仍以欧洲血统为主,限制了研究结果在非欧洲人群中的普遍适用性。
  2. 表型定义限制: 为了统一不同生物样本库的数据,AS的诊断主要基于医疗索赔代码(ICD编码)而非统一的超声心动图成像,可能存在一定的误诊或漏诊(如无法区分单纯AS与混合瓣膜病)。
  3. 性别比例失衡: 最大的数据来源(MVP队列)主要由男性组成(>95%),导致整体病例分布偏向男性,可能影响对女性特异性风险因素的统计效力。
  4. 二叶式主动脉瓣混杂: 尽管尝试排除,但样本中可能仍混有少量二叶式主动脉瓣(BAV)病例,这可能对结果产生混杂影响,因为BAV的病理机制与三叶式钙化性AS有所不同。
  5. 物种间差异: 研究发现_CMKLR1_在人类细胞实验中的作用与先前小鼠模型中的保护性作用存在矛盾,提示小鼠模型可能无法完全模拟人类AS的生物学过程。

致谢橙子牛奶糖(陈文燕),请用参考模版:We thank the blogger (orange_milk_sugar, Wenyan Chen) for XXX

感谢小可爱们多年来的陪伴, 我与你们一起成长~

需要专业的网站建设服务?

联系我们获取免费的网站建设咨询和方案报价,让我们帮助您实现业务目标

立即咨询