04 绘制51最小开发板 - 教程
2025-12-21 10:11 tlnshuju 阅读(0) 评论(0) 收藏 举报文章目录
- 点击新建工程
- 选择项目名称和位置
- 默认下一步
- 默认下一步
- 默认下一步
- 点击完成
- 添加At89C51芯片
- 点击左边的P
- 搜索AT89C51
- 点击左下角的确定
- 放置AT89C51
- 选择合适位置放置
- proteus常用元器件名称
- (一)基础无源元件
- (二)半导体器件
- (三)电源与终端
- (四)开关与继电器
- (五)显示与声光器件
- (六)数字逻辑器件
- (七)时序与特殊器件
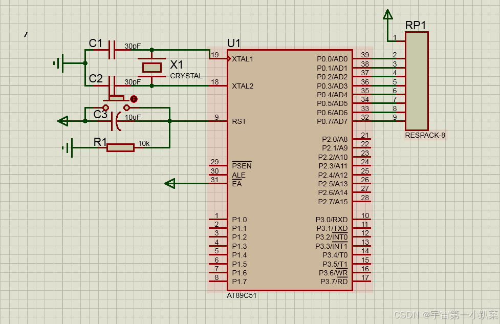
- 绘制51单片机核心电路
- RST上电复位电路设计
- 晶振电路设计
- P0的八个引脚添加上拉电阻
- 使能端添加VCC
- 整体电路
- 资源已经上传好了
点击新建工程

选择项目名称和位置


默认下一步

默认下一步

默认下一步

点击完成

添加At89C51芯片
点击左边的P

搜索AT89C51

点击左下角的确定

放置AT89C51

选择合适位置放置


proteus常用元器件名称
(一)基础无源元件
| 英文标识 | 中文名称 | 功能说明 | 备注 |
|---|---|---|---|
| RES | 固定电阻 | 限制电路电流、实现分压,电子电路最基础元件 | 可标注功率 |
| POT-HG | 滑动变阻器 | 手动调节阻值,用于电压、电流等参数调节(如音量调节电路) | |
| RP | 排阻 | 多电阻集成一体,简化布局,常用于单片机引脚上下拉电阻 | |
| CAP | 无极性电容 | 滤波、信号耦合、隔直,适配交流信号电路 | 容量单位 μF/pF |
| CAP-ELEC | 电解电容 | 有极性大容量电容,核心用于电源滤波、稳压,缓冲电源波动 | 注意正负极 |
| CAPVAR | 可调电容 | 调节容量,适用于调谐电路、频率补偿电路 | |
| INDUCTOR | 常规电感 | 阻碍电流变化,用于滤波、储能、振荡电路 | |
| IND-IRON | 带铁芯电感 | 电感量更大,用于电源变压器、大功率滤波电路 |
(二)半导体器件
| 英文标识 | 中文名称 | 功能说明 | 备注 |
|---|---|---|---|
| DIODE | 普通二极管 | 单向导电,用于整流、检波、反向保护 | |
| LED-RED/GREEN | 发光二极管 | 通电发光,用于电源指示、信号状态反馈(如运行指示灯) | 可标注颜色 |
| ZENER | 齐纳二极管 | 反向击穿后电压稳定,专门用于电路稳压、保护敏感元件 | |
| DIODE SCHOTTKY | 肖特基二极管 | 开关速度快、正向压降小,适合高频整流、开关电源等高频电路 | |
| NPN | NPN 三极管 | 电流控制型器件,用于信号放大、开关控制(数字 / 模拟电路核心) | |
| PNP | PNP 三极管 | 与 NPN 极性相反,适配不同电源极性的放大 / 开关场景 | |
| MOSFET | MOS 管 | 高输入阻抗、功耗低,适用于高频、大功率开关电路及放大电路 |
(三)电源与终端
| 英文标识 | 中文名称 | 功能说明 | 备注 |
|---|---|---|---|
| POWER(VCC) | 电源终端 | 默认输出 + 5V 直流电压,为单片机、逻辑芯片等核心电路供电 | |
| GROUND(GND) | 接地终端 | 电路电位参考点,降低干扰,保障电路稳定运行 | 必接元件 |
| BATTERY | 直流电池 | 提供固定直流电压,适用于小型独立供电电路 | 可标注电压 |
| VSOURCE | 直流电压源 | 自定义输出直流电压,满足不同元器件供电需求 | |
| VSINE | 交流电压源 | 输出正弦交流电压,用于模拟交流供电测试(如市电 220V 场景) | |
| CSOURCE | 直流电流源 | 提供稳定直流电流,适用于恒流驱动电路(如 LED 恒流驱动) |
(四)开关与继电器
| 英文标识 | 中文名称 | 功能说明 | 备注 |
|---|---|---|---|
| SW-SPST | 单刀单掷开关 | 控制单一回路通断,仅接通 / 断开两种状态 | |
| SW-SPDT | 单刀双置开关 | 切换两个通路,搭建信号 / 电源切换(如信号输入源切换) | |
| BUTTON | 轻触开关 | 按下接通、松开断开,用于临时触发信号(如单片机按键输入) | 注意防抖 |
| PELAY-DPDT | 双刀双掷继电器 | 小电流控制大电流回路,实现高低压隔离,保护控制端电路 | |
| DIPSW | 拨码开关 | 多组独立开关,用于电路参数设定(如地址编码、特性选择) |
(五)显示与声光器件
| 英文标识 | 中文名称 | 功能说明 | 备注 |
|---|---|---|---|
| 7SEG-MPX1-CC | 1 位共阴七段数码管 | 显示 0-9 数字,共阴极接法,适用于简单数字展示 | |
| 7SEG-MPX1-CA | 1 位共阳七段数码管 | 共阳极接法,与共阴极性相反,基础数字显示场景 | |
| 7SEG-BCD | BCD 码七段数码管 | 直接接收 BCD 码,无需译码电路,简化数字显示设计 | |
| BUZZER | 蜂鸣器 | 通电发声,用于按键反馈、故障报警(如低电量提示) | |
| LAMP | 灯泡 | 发光指示电路通断,功率大于 LED |
(六)数字逻辑器件
| 英文标识 | 中文名称 | 功能说明 | 备注 |
|---|---|---|---|
| 74LS00 | 四 2 输入与非门 | 4 组独立 2 输入与非门,建立与非逻辑运算(组合逻辑基础) | |
| 74LS04 | 六反相器 | 6 个独立非门,用于逻辑信号反转(高→低 / 低→高) | |
| 74LS08 | 四 2 输入与门 | 4 组 2 输入与门,完成与逻辑运算 | |
| 74LS390 | 双十进制计数器 | 两组独立十进制计数器,用于脉冲计数、分频(时序电路核心) | |
| OPAMP | 运算放大器 | 达成信号放大、加减运算、比较,模拟电路核心元件 |
(七)时序与特殊器件
| 英文标识 | 中文名称 | 功能说明 | 备注 |
|---|---|---|---|
| CRYSTAL/XTAL | 晶振 | 提供稳定时钟频率,为单片机、微控制器提供时序基准(保障同步工作) | 可标注频率(如 11.0592MHz) |
| BRIDGE | 整流桥 | 4 个二极管组成,将交流转换为单向脉动直流,简化整流电路 | |
| TRANS1 | 变压器 | 改变交流电压幅值(升压 / 降压),达成电路隔离 | |
| BUFF | 缓冲器 | 增强信号驱动能力,减少负载对信号源的影响 | |
| SCR | 晶闸管 | 可控整流、逆变、调压,适用于大功率交流电路控制 | |
| LOGICPROBE | 逻辑探针 | 仿真调试工具,检测电路节点逻辑电平(高 / 低) | 仅仿真可用 |
绘制51单片机核心电路
RST上电复位电路设计


晶振电路设计

P0的八个引脚添加上拉电阻

使能端添加VCC

整体电路

51核心电路不需要每次都画,下次直接用我们这次绘制好的就行。
资源已经上传好了


双击就可以使用