摘要
随着信息技术的迅速发展,传统美术艺术工作室的管理模式逐渐无法满足现代化运营的需求。为了提升管理效率和服务质量,结合Spring Boot和Vue技术开发了一种基于MVC模式的美术艺术工作室管理系统。该架构采用了前后端分离的B/S架构,后端使用Spring Boot框架,提供高效的后端处理能力,前端则利用Vue框架建立灵活的用户界面和交互作用。开发工具选用了IDEA 2021,以便进行高效的代码编写与调试。环境的Web服务器采用Tomcat 9,确保高效稳定的运行环境,同时数据库服务器使用MySQL,保证了数据存储的高效性与可靠性。该系统通过对管理员、学生用户和艺术家用户的多角色管理,提供了课程、作品、报名、创作反馈等多方面的管理功能,显著简化了传统管理方式中的复杂流程,提升了工作室的运营效率。学生可以轻松查看课程信息、艺术作品及公告通知,并进行报名、评论和个人信息管理;艺术家用户则可以管理课程内容、作品创作、反馈等信息,促进创作的高效进行。整体而言,该系统通过采用现代化的技术架构,不仅优化了美术艺术工作室的日常管理,也为学生和艺术家提供了便捷的服务平台,具有较强的应用价值与推广潜力。
关键词:美术艺术工作室管理系统;SpringBoot;MySQL;Vue
Abstract
With the rapid development of information technology, the traditional management model of art studios gradually fails to meet the demands of modern operations. To enhance management efficiency and service quality, an art studio management system based on the MVC model has been developed using Spring Boot and Vue technologies. The system adopts a front-end and back-end separated B/S architecture, with the back-end powered by the Spring Boot framework, providing efficient back-end processing capabilities, while the front-end leverages the Vue framework to implement a flexible user interface and interaction functionality. IDEA 2021 was chosen as the development tool to facilitate efficient code writing and debugging. The system uses Tomcat 9 as the web server, ensuring an efficient and stable operating environment, while the MySQL database server guarantees the efficiency and reliability of data storage. The system provides multi-role management for administrators, students, and artist users, offering various management functions such as course, artwork, registration, and creative feedback management. It significantly simplifies the complex processes of traditional management, improving the operational efficiency of the studio. Students can easily view course information, artwork, and announcements, as well as register, comment, and manage their personal information. Artist users can manage course content, artwork creation, feedback, and other information, promoting efficient creation. Overall, by adopting a modern technical architecture, the system not only optimizes the daily management of art studios but also provides a convenient service platform for students and artists, with strong application value and potential for widespread adoption.
Key words:Art Studio Management System; SpringBoot; MySQL; Vue
目录
摘要
Abstract
1 绪论
1.1 研究背景与意义
1.1.1 研究背景
1.1.2 研究意义
1.2 国内外研究现状
1.2.1 国内现状
1.2.2 国外现状
1.3 核心研究内容
2 相关手艺介绍
2.1 Java语言
2.2 B/S框架
2.3 SpringBoot框架
2.4 Vue科技
2.5 MySQL数据库
3 系统需求分析
3.1 作用需求分析
3.1.1 用户需求
3.1.2 功能需求
3.2 可行性分析
3.2.1 技术可行性
3.2.2 操作可行性
3.2.3 经济可行性
4 系统设计
4.1 体系设计流程
4.1.1 用户登录流程
4.1.2 添加信息流程
4.1.3 修改信息流程
4.1.4 删除信息流程
4.2 数据库表ER
4.3 数据库表物理设计
5 系统实现
5.1 用户功能实现
5.1.1 公告通知
5.1.2 新闻资讯
5.1.3 课程信息
5.1.4 艺术作品
5.1.5 个人中心
5.2 艺术家功能
5.2.1 报名信息管理
5.2.2 作品创作管理
5.2.3 评价信息管理
5.2.4 艺术作品管理
5.3 管理员功能
5.3.1 课程类型管理
5.3.2 作品创作管理
5.3.3 创作反馈管理
5.3.4 评价信息管理
5.3.5 作品类型管理
5.3.6 购买信息管理
6 平台测试
6.1 测试目的
6.2 测试方法
6.3 测试内容
6.4 测试结论
7 总结
参考文献
致谢
1 绪论
1.1研究背景与意义
1.1.1研究背景
互联网和大资料的广泛应用,越来越多的传统行业开始向数字化、智能化转型。美术艺术行业也不例外,传统的美术艺术工作室管理方式已无法满足现代化需求。传统管理模式依赖人工操作,不仅效率低,而且容易出现信息滞后、管理混乱、资源难以共享等难题,影响了工作室的运营效率和艺术创作的质量。随着学员和艺术家的需求不断变化,如何为他们提供一个高效、便捷的管理平台成为亟待解决的障碍。为了提高艺术工作室的管理水平、促进艺术教育和创作活动的顺利开展,基于现代技术开发一款智能化、数字化的管理系统显得尤为重要。基于Spring Boot和Vue的技术框架,通过前后端分离的架构设计,可以有效地克服这些问题,推动艺术工作室管理的数字化和智能化发展。就是随着信息技术的不断发展,尤其
1.1.2研究意义
本研究具有重要的理论与实践意义。在理论层面,探索和开发基于Spring Boot和Vue框架的美术艺术工作室管理系统,能够为艺术管理领域提供一种新的思路和技术解决方案,推动信息技术在艺术管理中的应用研究,填补传统美术工作室管理中手艺应用的空白。在实践层面,系统的构建不仅为艺术工作室提供了更为高效、规范的管理模式,减少了人工操作的复杂性,还为学生和艺术家提供了便捷的操作平台,提升了他们的学习、创作和交流体验。此外,系统的成功应用有助于提高艺术工作室的运营效率,节省资源、提升服务质量,促进艺术教育和文化创作的健康发展,具有广泛的推广应用价值。
1.2国内外研究现状
1.2.1国内现状
随着信息技术的迅猛发展,国内在基于Spring Boot和Vue的体系开发方面展开了广泛的研究。Spring Boot作为一种简化企业级应用开发的框架,已经被广泛应用于各种行业的管理系统中。它提供了一个简洁、易用的开发环境,帮助开发者减少安装和开发时间,提升了开发效率。与此同时,Vue作为一种轻量级的前端框架,凭借其灵活性和高效的响应式设计,也得到了大量开发者的青睐。许多研究聚焦于前后端分离架构的设计与实现,特殊是Spring Boot与Vue的结合,能够有效提升架构的可维护性和可扩展性。国内的研究还探讨了如何在实际项目中优化数据库存储,利用MySQL进行高效的数据管理,以支撑大型信息管理系统的需求。此外,研究还涉及到前端性能的优化,通过改进Vue框架的渲染机制和响应速度,提升用户体验。总体来看,国内的研究持续推动Spring Boot和Vue框架在各类管理系统中的应用,从理论到实践,促进了信息化管理的不断发展。
1.2.2国外现状
在国际上,基于Spring Boot和Vue框架的系统开发也得到了广泛的关注和应用。Spring Boot的轻量级特性使其在企业级开发中具有显著的优势,尤其是在微服务架构和大规模平台的设计中得到了普遍采用。很多国际研究关注如何利用Spring Boot结合Spring Cloud等技术,构建高可靠性、可扩展的微服务架构,这为企业提供了灵活的开发方案。Vue框架的广泛应用也得到了认可,特别是在前端开发中,Vue的响应式设计和组件化开发方式使得编写过程更加高效、易于维护。国外的研究还表明,Spring Boot与Vue的结合可以在构建交互性强、响应迅速的Web应用中发挥重要作用,尤其是在复杂数据处理和大规模用户交互的环境下。此外,随着数据库技术的不断进步,国外的研究也在探讨如何利用MySQL等数据库技术,提升体系的数据处理能力和响应速度。综上所述,国外的研究集中于优化系统架构设计,提升开发效率,并推动Spring Boot和Vue框架在多个行业领域中的实际应用。
1.3主要研究内容
本研究主要聚焦于基于Spring Boot和Vue框架的美术艺术工作室管理系统的设计与构建。首先,研究探讨了Spring Boot在后端开发中的应用,利用其高效、简洁的特性,构建了稳定的服务器端架构,完成了用户管理、课程管理、作品管理等功能模块。通过Spring Boot的RESTful API接口设计,建立了与前端的高效数据交互,确保了系统的可扩展性和高效性。其次,研究分析了Vue框架在前端开发中的优势,利用Vue的响应式材料绑定和组件化设计,提升了用户界面的交互性与响应速度,增强了系统的用户体验。系统的前端部分主要实现了学生用户、艺术家用户和管理员用户的不同作用需求,包括课程浏览、报名管理、作品展示与评论等。研究还结合MySQL数据库技术,设计了高效的数据存储与查询结构,确保了系统在数据处理方面的稳定性与可靠性。通过前后端分离架构的应用,使得系统具有更好的可维护性和扩展性,能够满足不同规模和需求的美术艺术工作室的管理要求。本研究不仅为美术艺术工作室给出了一个智能化的管理平台,也为相关领域的管理系统开发献出了技术参考。
2 相关技术介绍
2.1Java语言
通过一种广泛使用的高级编程语言,具有平台无关性、面向对象特性和丰富的标准库。Java经过Java虚拟机(JVM)实现跨平台运行,开发者能够编写一次代码,在任何支持JVM的环境中执行[1]。Java的面向对象特性使得代码复用和模块化变得更加容易,促进了软件的维护和扩展。Java拥护多线程编程,允许开发者在同一脚本中同时执行多个任务,提升了应用程序的性能。就是Java语言
Java语言的语法结构简洁且易于理解,吸引了大量开发者。Java的标准库包括数据结构、输入输出处理、网络编程等众多功能模块。这使得开发者在构建应用程序时能够高效利用已有工具,减少重复劳动。Java广泛应用于企业级应用、移动应用、Web开发和大数据处理等领域。
2.2 B/S框架
B/S(Browser/Server)架构是一种基于浏览器和服务器的系统架构模式,用户通过浏览器与服务器进行交互。B/S架构简化了客户端的部署和管理,用户无需在本地安装复杂的软件,只需使用标准浏览器即可访问应用程序。服务器端负责处理业务逻辑和资料存储,客户端则主要负责展示用户界面和数据交互[2]。B/S架构的设计使得架构更新和维护集中在服务器端,降低了维护成本。
B/S架构通常采用Web技术进行实现,包括HTML、CSS和JavaScript等。用户在浏览器中发起请求,服务器响应并返回数据。数据传输通常通过HTTP或HTTPS协议进行,B/S架构的灵活性使其适用于在线购物、信息管理系统和社交网络等各类应用场景[3]。由于其易于扩展性,B/S架构可以方便地承受大规模用户访问,适应不断变化的业务需求。
2.3 SpringBoot框架
SpringBoot框架是基于Spring框架的开源任务,简化Java应用程序的开发过程。SpringBoot通过约定优于配置的理念,减少了传统Spring应用的繁琐配置,开发者许可飞快搭建和部署应用程序。框架提供了一系列默认配置,支持自动化配置,简化了应用启动的复杂性[4]。SpringBoot内置了嵌入式Web服务器,使得开发者能够独立运行Java应用,无需外部容器。
SpringBoot承受微服务架构,开发者能够轻松创建和管理多个微服务。框架集成了丰富的功能模块,包括安全、数据访问和消息中间件等,支持RESTful API和JSON数据格式的处理[5]。SpringBoot还提供了强大的监控和管理功能,允许开发者实时监控应用的健康状态和性能指标。借助SpringBoot,开发者能够高效构建和维护现代企业级应用,满足困难业务需求。
2.4 Vue技术
Vue是一种渐进式JavaScript框架,专注于构建用户界面。Vue采用组件化的构建模式,允许开发者将应用程序拆分为独立的、可重用的组件,从而提高了开发效率和代码的可维护性[6]。框架的核心库专注于视图层,支持数据绑定和DOM操控,提供了简洁的API。Vue的虚拟DOM机制提升了应用的性能,减少了实际DOM操作的次数。
Vue拥护双向内容绑定,能够自动更新视图与模型之间的变化。开发者行通过Vue的指令系统,简化数据展示和事件处理。Vue还支撑路由管理和状态管理,使得开发复杂单页面应用变得更加容易[7]。借助Vue的生态系统,开发者能够使用多种工具和库来扩展效果,满足不同的业务需求。Vue在前端开发中逐渐成为主流选择,受到广泛关注和应用。
2.5 MySQL数据库
MySQL是一种开源关系型数据库管理系统,广泛应用于Web应用和企业级数据存储。MySQL支持结构化查询语言,允许开发者通过标准语句进行数据的创建、读取、更新和删除操作[8]。数据库通过表格形式组织素材,支持数据完整性和约束条件的定义。MySQL的存储引擎机制使得用户可以根据具体需求选择不同的存储引擎,以优化性能和功能。
MySQL具有高性能和可扩展性,协助大规模数据存储和高并发访问。系统提供了丰富的用户权限管理和数据加密安全特性。MySQL能够与多种编程语言和框架兼容,广泛应用于内容管理系统、电子商务平台和数据分析等各种场景。
3 系统需求分析
3.1功能需求分析
3.1.1用户需求
在设计基于ASP.NET的工资管理系统时,用户需求主要体现在不同角色用户的功能需求上。管理员需要能够管理系统用户、查看和修改员工信息、处理工资计算数据,并发布框架通知和公告;人力资源管理者需要注册和登录系统,全面管理员工信息,进行薪资计算和调整,确保数据准确无误;绩效管理者则需要录入员工绩效信息,查看和管理绩效评估报告。系统应具备灵活的查询和操作功能,根据不同角色提供相应的权限,确保信息的安全性与保密性,同时提供简洁易用的界面和流畅的执行体验,以提高管理效率和透明度。
3.1.2功能需求
基于ASP.NET的工资管理系统需要具备多项功能,以满足不同用户角色的需求。对于管理员,架构需要提供完整的用户管理效果,包括对管理员、员工、绩效管理者及人力资源管理者等的权限分配和角色管理。此外,管理员应能够访问和修改员工的根本信息、管理工资计算数据、处理员工类型管理、更新系统公告和轮播图,并生成统计报表。人力资源管理者应能够注册并登录系统,进行员工信息管理,包括新增、删除或修改员工信息,同时能查看和编辑与薪资相关的计算信息,如工资调整、奖金、补贴等内容。系统需要支持工资内容的实时计算与调整,保证数据的准确性。绩效管理者需能够登录系统并管理绩效相关的录入信息,具体包括绩效评估、录入员工绩效数据、查看与员工绩效相关的记录等。平台还应具备多层次的材料查询与筛选功能,以便各用户快速查找和获取所需信息。系统的界面应简洁直观,执行便捷,保证用户在处理麻烦数据时能够高效完成任务。同时,系统必须具备严格的数据权限管理和安全保障措施,确保各类敏感信息得到妥善保护,防止信息泄露和非法操作。总之,特性需求旨在借助系统化的管理,提升薪酬管理的效率、准确性和透明度。系统功能结构图如图3-1所示。

图3-1系统功能结构图
3.2可行性分析
3.2.1科技可行性
系统采用当前主流的SpringBoot和Vue.js开发框架,具备良好的技术基础。这些手艺已被广泛应用于多种商业项目,具备成熟的文档和社区支持,便于构建获取必要的资源与解决方案。个人拥有丰富的相关技术经验,能够有效应对潜在科技挑战。所需的软硬件资源易于获取,且具备良好的兼容性,降低了科技实现的难度。
3.2.2操作可行性
框架具备直观友好的用户界面,帮助简便的导航和功能访问,极大地提升了用户的运用体验。系统提供了自定义的工作流程和角色权限管理,使不同层级的用户能够快速上手,完成各自的任务。。
3.2.3经济可行性
系统所使用的软件为开源技术,降低了应用费用同时硬件成本较低,使得整体初始投入相对合理,具备较高性价比。因此,环境在经济上是完全可行的。
4 系统设计
4.1框架设计流程
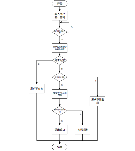
4.1.1用户登录流程
用户输入用户名和密码后,系统先检查输入是否为空,再验证用户名是否存在,若存在则经过用户名获取密码并校验。若密码正确则登录成功,否则提示密码错误。若用户名不存在或无法登录,提示用户运行无效。如图4-1所示。

图4-1登录流程图
4.1.2添加信息流程
管理员可能添加信息,用户添加可以自己权限内的信息,输入信息后,要想利用这个软件来进行系统的安全管理,开始需要登录到该软件中。添加信息流程如图4-2所示。

图4-2添加信息流程图
4.1.3修改信息流程
否合法。若数据不合法,提示重新输入;若数据合法,则将修改后的数据写入数据库,完成操作后流程结束。修改信息流程图如图4-3所示。就是用户首先选择需要修改的记录,输入修改后的数据,系统判断输入数据

图4-3修改信息流程图
4.1.4删除信息流程
用户选择需要删除的记录后,系统判断是否确认删除。若未确认,返回选择环节;若确认删除,则更新数据库,删除对应记录,完成操控后流程结束。删除信息流程图如图4-4所示。

图4-4删除信息流程图
4.2数据库表ER
数据库设计的一个阶段,它描述了数据库中数据的逻辑结构和之间的关系,而不关注具体的构建细节[9]。概念模型通常用于数据库设计的初期阶段,以援助开发人员和用户理解数据库中存储的数据以及数据之间的关系。就是数据库概念模型
数据库概念模型通常采用高层次的概念来描述材料,常见的概念模型包括实体-关系模型(Entity-Relationship Model,ERM)、面向对象模型(Object-Oriented Model)等。在概念模型中,数据被抽象为实体(Entity)和实体之间的关系(Relationship),并且定义了实体的属性(Attribute),通常以E-R图来表达。
(1)管理员实体属性图如图4-5所示。

图4-5管理员实体图
(2)学生用户实体属性图如图4-6所示。

图4-6学生用户实体图
(3)艺术家用户实体属性图如图4-7所示。

图4-7艺术家用户实体图
(4)课程信息管理实体属性图如图4-8所示。

图4-8课程信息管理实体图
(5)报名信息管理实体属性图如图4-9所示。

图4-9报名信息管理实体图
(6)艺术作品管理实体属性图如图4-10所示。

图4-10艺术作品管理实体图
4.3数据库表物理设计
美术艺术工作室管理系统系统中,教练数据库表物理设计表,如表4-1所示。
表 4-1-access_token(登陆访问时长)
编号 | 字段名 | 类型 | 长度 | 是否非空 | 是否主键 | 注释 |
1 | token_id | int | 是 | 是 | 临时访问牌ID | |
2 | token | varchar | 64 | 否 | 否 | 临时访问牌 |
3 | info | text | 65535 | 否 | 否 | 信息 |
4 | maxage | int | 是 | 否 | 最大寿命:默认2小时 | |
5 | create_time | timestamp | 是 | 否 | 创建时间 | |
6 | update_time | timestamp | 是 | 否 | 更新时间 | |
7 | user_id | int | 是 | 否 | 用户编号 |
表 4-2-article(文章)
编号 | 字段名 | 类型 | 长度 | 是否非空 | 是否主键 | 注释 |
1 | article_id | mediumint | 是 | 是 | 文章id | |
2 | title | varchar | 125 | 是 | 是 | 标题 |
3 | type | varchar | 64 | 是 | 否 | 文章分类 |
4 | hits | int | 是 | 否 | 点击数 | |
5 | praise_len | int | 是 | 否 | 点赞数 | |
6 | create_time | timestamp | 是 | 否 | 创建时间 | |
7 | update_time | timestamp | 是 | 否 | 更新时间 | |
8 | source | varchar | 255 | 否 | 否 | 来源 |
9 | url | varchar | 255 | 否 | 否 | 来源地址 |
10 | tag | varchar | 255 | 否 | 否 | 标签 |
11 | content | longtext | 4294967295 | 否 | 否 | 正文 |
12 | img | varchar | 255 | 否 | 否 | 封面图 |
13 | description | text | 65535 | 否 | 否 | 文章描述 |
表 4-3-article_type(文章分类)
编号 | 字段名 | 类型 | 长度 | 是否非空 | 是否主键 | 注释 |
1 | type_id | smallint | 是 | 是 | 分类ID | |
2 | display | smallint | 是 | 否 | 显示顺序 | |
3 | name | varchar | 16 | 是 | 否 | 分类名称 |
4 | father_id | smallint | 是 | 否 | 上级分类ID | |
5 | description | varchar | 255 | 否 | 否 | 描述 |
6 | icon | text | 65535 | 否 | 否 | 分类图标 |
7 | url | varchar | 255 | 否 | 否 | 外链地址 |
8 | create_time | timestamp | 是 | 否 | 创建时间 | |
9 | update_time | timestamp | 是 | 否 | 更新时间 |
表 4-4-artist_user(艺术家用户)
编号 | 字段名 | 类型 | 长度 | 是否非空 | 是否主键 | 注释 |
1 | artist_user_id | int | 是 | 是 | 艺术家用户ID | |
2 | user_name | varchar | 64 | 否 | 否 | 用户姓名 |
3 | user_age | varchar | 64 | 否 | 否 | 用户年龄 |
4 | user_gender | varchar | 64 | 否 | 否 | 用户性别 |
5 | examine_state | varchar | 16 | 是 | 否 | 审核状态 |
6 | user_id | int | 是 | 否 | 用户ID | |
7 | create_time | datetime | 是 | 否 | 创建时间 | |
8 | update_time | timestamp | 是 | 否 | 更新时间 |
表 4-5-auth(用户权限管理)
编号 | 字段名 | 类型 | 长度 | 是否非空 | 是否主键 | 注释 |
1 | auth_id | int | 是 | 是 | 授权ID | |
2 | user_group | varchar | 64 | 否 | 否 | 用户组 |
3 | mod_name | varchar | 64 | 否 | 否 | 模块名 |
4 | table_name | varchar | 64 | 否 | 否 | 表名 |
5 | page_title | varchar | 255 | 否 | 否 | 页面标题 |
6 | path | varchar | 255 | 否 | 否 | 路由路径 |
7 | parent | varchar | 64 | 否 | 否 | 父级菜单 |
8 | parent_sort | int | 是 | 否 | 父级菜单排序 | |
9 | position | varchar | 32 | 否 | 否 | 位置 |
10 | mode | varchar | 32 | 是 | 否 | 跳转方式 |
11 | add | tinyint | 是 | 否 | 是否可增加 | |
12 | del | tinyint | 是 | 否 | 是否可删除 | |
13 | set | tinyint | 是 | 否 | 是否可修改 | |
14 | get | tinyint | 是 | 否 | 是否可查看 | |
15 | field_add | text | 65535 | 否 | 否 | 添加字段 |
16 | field_set | text | 65535 | 否 | 否 | 修改字段 |
17 | field_get | text | 65535 | 否 | 否 | 查询字段 |
18 | table_nav_name | varchar | 500 | 否 | 否 | 跨表导航名称 |
19 | table_nav | varchar | 500 | 否 | 否 | 跨表导航 |
20 | option | text | 65535 | 否 | 否 | 配置 |
21 | create_time | timestamp | 是 | 否 | 创建时间 | |
22 | update_time | timestamp | 是 | 否 | 更新时间 |
表 4-6-code_token(验证码)
编号 | 字段名 | 类型 | 长度 | 是否非空 | 是否主键 | 注释 |
1 | code_token_id | int | 是 | 是 | 验证码ID | |
2 | token | varchar | 255 | 否 | 否 | 令牌 |
3 | code | varchar | 255 | 否 | 否 | 验证码 |
4 | expire_time | timestamp | 是 | 否 | 失效时间 | |
5 | create_time | timestamp | 是 | 否 | 创建时间 | |
6 | update_time | timestamp | 是 | 否 | 更新时间 |
表 4-7-collect(收藏)
编号 | 字段名 | 类型 | 长度 | 是否非空 | 是否主键 | 注释 |
1 | collect_id | int | 是 | 是 | 收藏ID | |
2 | user_id | int | 是 | 是 | 收藏人ID | |
3 | source_table | varchar | 255 | 否 | 否 | 来源表 |
4 | source_field | varchar | 255 | 否 | 否 | 来源字段 |
5 | source_id | int | 是 | 否 | 来源ID | |
6 | title | varchar | 255 | 否 | 否 | 标题 |
7 | img | varchar | 255 | 否 | 否 | 封面 |
8 | create_time | timestamp | 是 | 否 | 创建时间 | |
9 | update_time | timestamp | 是 | 否 | 更新时间 |
表 4-8-comment(评论)
编号 | 字段名 | 类型 | 长度 | 是否非空 | 是否主键 | 注释 |
1 | comment_id | int | 是 | 是 | 评论ID | |
2 | user_id | int | 是 | 是 | 评论人ID | |
3 | reply_to_id | int | 是 | 否 | 回复评论ID | |
4 | content | longtext | 4294967295 | 否 | 否 | 内容 |
5 | nickname | varchar | 255 | 否 | 否 | 昵称 |
6 | avatar | varchar | 255 | 否 | 否 | 头像地址 |
7 | create_time | timestamp | 是 | 否 | 创建时间 | |
8 | update_time | timestamp | 是 | 否 | 更新时间 | |
9 | source_table | varchar | 255 | 否 | 否 | 来源表 |
10 | source_field | varchar | 255 | 否 | 否 | 来源字段 |
11 | source_id | int | 是 | 否 | 来源ID |
表 4-9-course_information(课程信息)
编号 | 字段名 | 类型 | 长度 | 是否非空 | 是否主键 | 注释 |
1 | course_information_id | int | 是 | 是 | 课程信息ID | |
2 | course_name | varchar | 64 | 否 | 否 | 课程名称 |
3 | course_type | varchar | 64 | 否 | 否 | 课程类型 |
4 | cover_image | varchar | 255 | 否 | 否 | 封面图片 |
5 | artist_user | int | 否 | 否 | 艺术家用户 | |
6 | user_name | varchar | 64 | 否 | 否 | 用户姓名 |
7 | course_price | double | 否 | 否 | 课程价格 | |
8 | class_time | varchar | 64 | 否 | 否 | 上课时间 |
9 | class_location | varchar | 64 | 否 | 否 | 上课地点 |
10 | long_class_hours | varchar | 64 | 否 | 否 | 上课时长 |
11 | personal_profile | text | 65535 | 否 | 否 | 个人简介 |
12 | course_details | longtext | 4294967295 | 否 | 否 | 课程详情 |
13 | hits | int | 是 | 否 | 点击数 | |
14 | praise_len | int | 是 | 否 | 点赞数 | |
15 | collect_len | int | 是 | 否 | 收藏数 | |
16 | comment_len | int | 是 | 否 | 评论数 | |
17 | enrollment_information_limit_times | int | 是 | 否 | 报名限制次数 | |
18 | create_time | datetime | 是 | 否 | 创建时间 | |
19 | update_time | timestamp | 是 | 否 | 更新时间 |
表 4-10-course_type(课程类型)
编号 | 字段名 | 类型 | 长度 | 是否非空 | 是否主键 | 注释 |
1 | course_type_id | int | 是 | 是 | 课程类型ID | |
2 | course_type | varchar | 64 | 否 | 否 | 课程类型 |
3 | create_time | datetime | 是 | 否 | 创建时间 | |
4 | update_time | timestamp | 是 | 否 | 更新时间 |
表 4-11-creation_of_works(作品创作)
编号 | 字段名 | 类型 | 长度 | 是否非空 | 是否主键 | 注释 |
1 | creation_of_works_id | int | 是 | 是 | 作品创作ID | |
2 | artist_user | int | 否 | 否 | 艺术家用户 | |
3 | user_name | varchar | 64 | 否 | 否 | 用户姓名 |
4 | learner_user | int | 否 | 否 | 学员用户 | |
5 | student_name | varchar | 64 | 否 | 否 | 学员姓名 |
6 | name_of_work | varchar | 64 | 否 | 否 | 作品名称 |
7 | types_of_works | varchar | 64 | 否 | 否 | 作品类型 |
8 | attachments_to_the_work | varchar | 255 | 否 | 否 | 作品附件 |
9 | upload_date | date | 否 | 否 | 上传日期 | |
10 | upload_notes | text | 65535 | 否 | 否 | 上传备注 |
11 | creative_feedback_limit_times | int | 是 | 否 | 反馈限制次数 | |
12 | create_time | datetime | 是 | 否 | 创建时间 | |
13 | update_time | timestamp | 是 | 否 | 更新时间 | |
14 | source_table | varchar | 255 | 否 | 否 | 来源表 |
15 | source_id | int | 否 | 否 | 来源ID | |
16 | source_user_id | int | 否 | 否 | 来源用户 |
表 4-12-creative_feedback(创作反馈)
编号 | 字段名 | 类型 | 长度 | 是否非空 | 是否主键 | 注释 |
1 | creative_feedback_id | int | 是 | 是 | 创作反馈ID | |
2 | artist_user | int | 否 | 否 | 艺术家用户 | |
3 | user_name | varchar | 64 | 否 | 否 | 用户姓名 |
4 | learner_user | int | 否 | 否 | 学员用户 | |
5 | student_name | varchar | 64 | 否 | 否 | 学员姓名 |
6 | name_of_work | varchar | 64 | 否 | 否 | 作品名称 |
7 | types_of_works | varchar | 64 | 否 | 否 | 作品类型 |
8 | feedback_date | date | 否 | 否 | 反馈日期 | |
9 | comment_content | text | 65535 | 否 | 否 | 点评内容 |
10 | learning_suggestions | text | 65535 | 否 | 否 | 学习建议 |
11 | create_time | datetime | 是 | 否 | 创建时间 | |
12 | update_time | timestamp | 是 | 否 | 更新时间 | |
13 | source_table | varchar | 255 | 否 | 否 | 来源表 |
14 | source_id | int | 否 | 否 | 来源ID | |
15 | source_user_id | int | 否 | 否 | 来源用户 |
表 4-13-enrollment_information(报名信息)
编号 | 字段名 | 类型 | 长度 | 是否非空 | 是否主键 | 注释 |
1 | enrollment_information_id | int | 是 | 是 | 报名信息ID | |
2 | course_name | varchar | 64 | 否 | 否 | 课程名称 |
3 | course_type | varchar | 64 | 否 | 否 | 课程类型 |
4 | artist_user | int | 否 | 否 | 艺术家用户 | |
5 | user_name | varchar | 64 | 否 | 否 | 用户姓名 |
6 | course_price | double | 否 | 否 | 课程价格 | |
7 | learner_user | int | 否 | 否 | 学员用户 | |
8 | student_name | varchar | 64 | 否 | 否 | 学员姓名 |
9 | registration_date | date | 否 | 否 | 报名日期 | |
10 | registration_remarks | text | 65535 | 否 | 否 | 报名备注 |
11 | examine_state | varchar | 16 | 是 | 否 | 审核状态 |
12 | pay_state | varchar | 16 | 是 | 否 | 支付状态 |
13 | pay_type | varchar | 16 | 否 | 否 | 支付类型: 微信、支付宝、网银 |
14 | creation_of_works_limit_times | int | 是 | 否 | 创作限制次数 | |
15 | evaluation_information_limit_times | int | 是 | 否 | 评价限制次数 | |
16 | create_time | datetime | 是 | 否 | 创建时间 | |
17 | update_time | timestamp | 是 | 否 | 更新时间 | |
18 | source_table | varchar | 255 | 否 | 否 | 来源表 |
19 | source_id | int | 否 | 否 | 来源ID | |
20 | source_user_id | int | 否 | 否 | 来源用户 |
表 4-14-evaluation_information(评价信息)
编号 | 字段名 | 类型 | 长度 | 是否非空 | 是否主键 | 注释 |
1 | evaluation_information_id | int | 是 | 是 | 评价信息ID | |
2 | course_name | varchar | 64 | 否 | 否 | 课程名称 |
3 | course_type | varchar | 64 | 否 | 否 | 课程类型 |
4 | artist_user | int | 否 | 否 | 艺术家用户 | |
5 | user_name | varchar | 64 | 否 | 否 | 用户姓名 |
6 | learner_user | int | 否 | 否 | 学员用户 | |
7 | student_name | varchar | 64 | 否 | 否 | 学员姓名 |
8 | evaluation_grade | varchar | 64 | 否 | 否 | 评价等级 |
9 | date_of_evaluation | date | 否 | 否 | 评价日期 | |
10 | evaluation_content | text | 65535 | 否 | 否 | 评价内容 |
11 | create_time | datetime | 是 | 否 | 创建时间 | |
12 | update_time | timestamp | 是 | 否 | 更新时间 | |
13 | source_table | varchar | 255 | 否 | 否 | 来源表 |
14 | source_id | int | 否 | 否 | 来源ID | |
15 | source_user_id | int | 否 | 否 | 来源用户 |
表 4-15-hits(用户点击)
编号 | 字段名 | 类型 | 长度 | 是否非空 | 是否主键 | 注释 |
1 | hits_id | int | 是 | 是 | 点赞ID | |
2 | user_id | int | 是 | 否 | 点赞人 | |
3 | create_time | timestamp | 是 | 否 | 创建时间 | |
4 | update_time | timestamp | 是 | 否 | 更新时间 | |
5 | source_table | varchar | 255 | 否 | 否 | 来源表 |
6 | source_field | varchar | 255 | 否 | 否 | 来源字段 |
7 | source_id | int | 是 | 否 | 来源ID |
表 4-16-learner_user(学员用户)
编号 | 字段名 | 类型 | 长度 | 是否非空 | 是否主键 | 注释 |
1 | learner_user_id | int | 是 | 是 | 学员用户ID | |
2 | student_name | varchar | 64 | 否 | 否 | 学员姓名 |
3 | trainee_age | varchar | 64 | 否 | 否 | 学员年龄 |
4 | trainee_gender | varchar | 64 | 否 | 否 | 学员性别 |
5 | examine_state | varchar | 16 | 是 | 否 | 审核状态 |
6 | user_id | int | 是 | 否 | 用户ID | |
7 | create_time | datetime | 是 | 否 | 创建时间 | |
8 | update_time | timestamp | 是 | 否 | 更新时间 |
表 4-17-notice(公告)
编号 | 字段名 | 类型 | 长度 | 是否非空 | 是否主键 | 注释 |
1 | notice_id | mediumint | 是 | 是 | 公告ID | |
2 | title | varchar | 125 | 是 | 否 | 标题 |
3 | content | longtext | 4294967295 | 否 | 否 | 正文 |
4 | create_time | timestamp | 是 | 否 | 创建时间 | |
5 | update_time | timestamp | 是 | 否 | 更新时间 |
表 4-18-praise(点赞)
编号 | 字段名 | 类型 | 长度 | 是否非空 | 是否主键 | 注释 |
1 | praise_id | int | 是 | 是 | 点赞ID | |
2 | user_id | int | 是 | 是 | 点赞人 | |
3 | create_time | timestamp | 是 | 否 | 创建时间 | |
4 | update_time | timestamp | 是 | 否 | 更新时间 | |
5 | source_table | varchar | 255 | 否 | 否 | 来源表 |
6 | source_field | varchar | 255 | 否 | 否 | 来源字段 |
7 | source_id | int | 是 | 否 | 来源ID | |
8 | status | tinyint | 是 | 否 | 点赞状态:1为点赞,0已取消 |
表 4-19-purchase_information(购买信息)
编号 | 字段名 | 类型 | 长度 | 是否非空 | 是否主键 | 注释 |
1 | purchase_information_id | int | 是 | 是 | 购买信息ID | |
2 | works_no | varchar | 64 | 否 | 否 | 作品编号 |
3 | name_of_work | varchar | 64 | 否 | 否 | 作品名称 |
4 | types_of_works | varchar | 64 | 否 | 否 | 作品类型 |
5 | price_of_works | double | 否 | 否 | 作品价格 | |
6 | artist_user | int | 否 | 否 | 艺术家用户 | |
7 | learner_user | int | 否 | 否 | 学员用户 | |
8 | student_name | varchar | 64 | 否 | 否 | 学员姓名 |
9 | purchase_date | date | 否 | 否 | 购买日期 | |
10 | purchase_notes | text | 65535 | 否 | 否 | 购买备注 |
11 | pay_state | varchar | 16 | 是 | 否 | 支付状态 |
12 | pay_type | varchar | 16 | 否 | 否 | 支付类型: 微信、支付宝、网银 |
13 | create_time | datetime | 是 | 否 | 创建时间 | |
14 | update_time | timestamp | 是 | 否 | 更新时间 | |
15 | source_table | varchar | 255 | 否 | 否 | 来源表 |
16 | source_id | int | 否 | 否 | 来源ID | |
17 | source_user_id | int | 否 | 否 | 来源用户 |
表 4-20-schedule(日程管理)
编号 | 字段名 | 类型 | 长度 | 是否非空 | 是否主键 | 注释 |
1 | schedule_id | smallint | 是 | 是 | 日程ID | |
2 | content | varchar | 255 | 否 | 否 | 日程内容 |
3 | scheduled_time | datetime | 否 | 否 | 计划时间 | |
4 | user_id | int | 是 | 否 | 用户ID | |
5 | create_time | datetime | 否 | 否 | 创建时间 | |
6 | update_time | datetime | 否 | 否 | 更新时间 |
表 4-21-score(评分)
编号 | 字段名 | 类型 | 长度 | 是否非空 | 是否主键 | 注释 |
1 | score_id | int | 是 | 是 | 评分ID | |
2 | user_id | int | 是 | 否 | 评分人 | |
3 | nickname | varchar | 64 | 否 | 否 | 昵称 |
4 | score_num | double | 是 | 否 | 评分 | |
5 | create_time | timestamp | 是 | 否 | 创建时间 | |
6 | update_time | timestamp | 是 | 否 | 更新时间 | |
7 | source_table | varchar | 255 | 否 | 否 | 来源表 |
8 | source_field | varchar | 255 | 否 | 否 | 来源字段 |
9 | source_id | int | 是 | 否 | 来源ID |
表 4-22-slides(轮播图)
编号 | 字段名 | 类型 | 长度 | 是否非空 | 是否主键 | 注释 |
1 | slides_id | int | 是 | 是 | 轮播图ID | |
2 | title | varchar | 64 | 否 | 否 | 标题 |
3 | content | varchar | 255 | 否 | 否 | 内容 |
4 | url | varchar | 255 | 否 | 否 | 链接 |
5 | img | varchar | 255 | 否 | 否 | 轮播图 |
6 | hits | int | 是 | 否 | 点击量 | |
7 | create_time | timestamp | 是 | 否 | 创建时间 | |
8 | update_time | timestamp | 是 | 否 | 更新时间 |
表 4-23-types_of_works(作品类型)
编号 | 字段名 | 类型 | 长度 | 是否非空 | 是否主键 | 注释 |
1 | types_of_works_id | int | 是 | 是 | 作品类型ID | |
2 | types_of_works | varchar | 64 | 否 | 否 | 作品类型 |
3 | create_time | datetime | 是 | 否 | 创建时间 | |
4 | update_time | timestamp | 是 | 否 | 更新时间 |
表 4-24-upload(文件上传)
编号 | 字段名 | 类型 | 长度 | 是否非空 | 是否主键 | 注释 |
1 | upload_id | int | 是 | 是 | 上传ID | |
2 | name | varchar | 64 | 否 | 否 | 文件名 |
3 | path | varchar | 255 | 否 | 否 | 访问路径 |
4 | file | varchar | 255 | 否 | 否 | 文件路径 |
5 | display | varchar | 255 | 否 | 否 | 显示顺序 |
6 | father_id | int | 否 | 否 | 父级ID | |
7 | dir | varchar | 255 | 否 | 否 | 文件夹 |
8 | type | varchar | 32 | 否 | 否 | 文件类型 |
表 4-25-user(用户账户)
编号 | 字段名 | 类型 | 长度 | 是否非空 | 是否主键 | 注释 |
1 | user_id | int | 是 | 是 | 用户ID | |
2 | state | smallint | 是 | 否 | 账户状态:(1可用|2异常|3已冻结|4已注销) | |
3 | user_group | varchar | 32 | 否 | 否 | 所在用户组 |
4 | login_time | timestamp | 是 | 否 | 上次登录时间 | |
5 | phone | varchar | 11 | 否 | 否 | 手机号码 |
6 | phone_state | smallint | 是 | 否 | 手机认证:(0未认证|1审核中|2已认证) | |
7 | username | varchar | 16 | 是 | 否 | 用户名 |
8 | nickname | varchar | 16 | 否 | 否 | 昵称 |
9 | password | varchar | 64 | 是 | 否 | 密码 |
10 | varchar | 64 | 否 | 否 | 邮箱 | |
11 | email_state | smallint | 是 | 否 | 邮箱认证:(0未认证|1审核中|2已认证) | |
12 | avatar | varchar | 255 | 否 | 否 | 头像地址 |
13 | open_id | varchar | 255 | 否 | 否 | 针对获取用户信息字段 |
14 | create_time | timestamp | 是 | 否 | 创建时间 |
表 4-26-user_group(用户组)
编号 | 字段名 | 类型 | 长度 | 是否非空 | 是否主键 | 注释 |
1 | group_id | mediumint | 是 | 是 | 用户组ID | |
2 | display | smallint | 是 | 否 | 显示顺序 | |
3 | name | varchar | 16 | 是 | 否 | 名称 |
4 | description | varchar | 255 | 否 | 否 | 描述 |
5 | source_table | varchar | 255 | 否 | 否 | 来源表 |
6 | source_field | varchar | 255 | 否 | 否 | 来源字段 |
7 | source_id | int | 是 | 否 | 来源ID | |
8 | register | smallint | 否 | 否 | 注册位置 | |
9 | create_time | timestamp | 是 | 否 | 创建时间 | |
10 | update_time | timestamp | 是 | 否 | 更新时间 |
表 4-27-works_of_art(艺术作品)
编号 | 字段名 | 类型 | 长度 | 是否非空 | 是否主键 | 注释 |
1 | works_of_art_id | int | 是 | 是 | 艺术作品ID | |
2 | works_no | varchar | 64 | 否 | 否 | 作品编号 |
3 | name_of_work | varchar | 64 | 否 | 否 | 作品名称 |
4 | types_of_works | varchar | 64 | 否 | 否 | 作品类型 |
5 | price_of_works | double | 否 | 否 | 作品价格 | |
6 | cover_image | varchar | 255 | 否 | 否 | 封面图片 |
7 | artist_user | int | 否 | 否 | 艺术家用户 | |
8 | release_date | date | 否 | 否 | 发布日期 | |
9 | details_of_works | longtext | 4294967295 | 否 | 否 | 作品详情 |
10 | hits | int | 是 | 否 | 点击数 | |
11 | praise_len | int | 是 | 否 | 点赞数 | |
12 | collect_len | int | 是 | 否 | 收藏数 | |
13 | comment_len | int | 是 | 否 | 评论数 | |
14 | purchase_information_limit_times | int | 是 | 否 | 购买限制次数 | |
15 | create_time | datetime | 是 | 否 | 创建时间 | |
16 | update_time | timestamp | 是 | 否 | 更新时间 |
5 系统搭建
5.1用户功能实现
5.1.1公告通知
用户可查看工作室发布的最新公告和通知,获取关于工作室活动、课程更新、重要事项及其他相关信息的即时更新,确保用户不错过任何重要动态。公告通知界面如图5-1所示。

图5-1公告通知界面。
5.1.2新闻资讯
用户能够浏览与艺术、教育以及工作室相关的新闻资讯,获取行业动态、艺术创作技巧、文化活动等内容,帮助用户了解最新的艺术趋势和文化资讯。新闻资讯界面如图5-2所示。

图5-2新闻资讯界面。
5.1.3课程信息
用户可查看详细的课程信息,包括课程介绍、教师信息、时间安排、收费标准等,帮助用户选择合适的课程进行报名,同时也可能查看自己的课程报名状态。课程信息界面如图5-3所示。

图5-3课程信息界面。
5.1.4艺术作品
用户可浏览和欣赏工作室内的艺术作品,查看作品的详细描述、艺术家信息等,并可进行评论、收藏和分享等互动操作,促进创作与交流。艺术作品界面如图5-4所示。

图5-4艺术作品界面。
5.1.5个人中心
用户可在个人中心管理自己的个人信息、查看历史报名记录、创作反馈、评论和收藏的作品、查看购买信息等,方便随时更新与管理个人资料以及进行个性化设置。个人中心界面如图5-5所示。

图5-5个人中心界面。
5.2艺术家功能
5.2.1报名信息管理
艺术家用户可以管理和查看自己的课程报名信息,包括已报名的课程、报名状态、上课时间等。经过此功能,艺术家可以方便地了解自己参与的课程情况,确保不遗漏任何核心课程安排。报名信息管理界面如图5-6所示。

图5-6报名信息管理界面。
5.2.2作品创作管理
艺术家用户能够管理自己的艺术作品,包括作品的上传、编辑、分类和删除。此功能使艺术家能够实时更新和展示自己的创作成果,并根据应该进行调整和优化,确保作品的质量与展示效果。作品创作管理界面如图5-7所示。

图5-7作品创作管理界面。
5.2.3评价信息管理
艺术家用户许可查看自己课程或作品的评价信息,包括学生的课程反馈、作品评论等。艺术家能够根据反馈调整教学内容或创作方向,不断优化教学质量和作品展示效果。评价信息管理界面如图5-8所示。

图5-8评价信息管理界面。
5.2.4艺术作品管理
艺术家用户能够全面管理自己发布的艺术作品,包括作品的展示、分类、价格设置等。此功能有助于艺术家优化作品的展示效果,提升作品的市场曝光度,并进行相关的营销和推广。艺术作品管理界面如图5-9所示。

图5-9艺术作品管理界面。
5.3管理员功能
5.3.1课程类型管理
管理员可以对系统中的课程类型进行管理,包括新增、编辑、删除课程类型。通过该功能,管理员能够对课程进行分类,确保课程内容的结构化和清晰化,方便学生和艺术家在系统中查找和选择相应的课程。课程类型管理界面如图5-10所示。

图5-10课程类型管理界面。
5.3.2作品创作管理
管理员负责审核和管理用户上传的艺术作品,确保作品符合平台的标准与要求。管理员可以对作品进行审核、编辑、删除和分类,确保平台上展示的作品质量高、内容规范,推动艺术创作的良性发展。作品创作管理界面如图5-11所示。

图5-11作品创作管理界面。
5.3.3创作反馈管理
通过管理员可查看和管理艺术家与学生之间的创作反馈信息。管理员能够对创作反馈进行分类、查看和整理,确保反馈信息的准确性和及时性,便于艺术家根据反馈优化创作,并为学生提供必要的指导。创作反馈管理界面如图5-12所示。

图5-12创作反馈管理界面。
5.3.4评价信息管理
管理员负责管理系统中关于课程和作品的所有评价信息。管理员行查看、删除或修改用户对课程和作品的评价,确保评价内容的合理性与合规性,避免不良评论对平台的影响。同时,管理员可能通过评价信息分析用户的需求和满意度。评价信息管理界面如图5-13所示。

图5-13评价信息管理界面。
5.3.5作品类型管理
管理员可对系统中的作品类型进行管理,包括创建、修改和删除作品类别。通过合理的分类管理,管理员帮助平台上的艺术作品呈现更加清晰和有序的展示,便于艺术家和学生浏览和选择相关作品。作品类型管理界面如图5-14所示。

图5-14作品类型管理界面。
5.3.6购买信息管理
管理员可以查看和管理用户的购买信息,包括订单详情、付款状态和购买记录等。管理员能够及时跟踪艺术作品的销售情况,处理购买过程中出现的问题,并为艺术家提供销售数据分析,支援改进营销策略。购买信息管理界面如图5-15所示。

图5-15购买信息管理界面。
6 系统测试
6.1测试目的
测试的主要目的是确保系统的作用和性能满足预期的需求,同时识别和修复潜在的缺陷。通过环境测试,可以验证各个功能模块的正确性和稳定性,确保系统在不同采用场景下的表现符合设计要求。测试目的包括确认架构功能的完整性、验证数据处理的准确性、评估系统的性能和安全性[10]。测试还可以提高用户满意度,保证用户在使用系统时获得流畅和可靠的体验。通过全面的测试,可以降低后期维护成本,减少系统上线后出现故障的风险,从而保障系统的长期稳定运行。
6.2测试方法
否按预期工作。就是在本平台中,测试方法主要依赖于测试用例的设计与执行。测试用例是根据体系需求文档编写的,覆盖所有功能模块及其边界情况。每个测试用例包含输入数据、预期结果和实际结果的对比,以验证系统的功能
常见的测试用例包括能力测试用例、边界测试用例和异常测试用例[12]。功能测试用例针对平台的各项作用进行验证;边界测试用例则侧重于输入资料的边界条件,验证系统在极端情况下是否能够稳定运行;异常测试用例则用于验证系统在处理错误输入或异常情况时的反应。本文选择功能测试用例进行系统测试。
在测试执行过程中,记录每个用例的执行结果,并根据实际结果与预期结果的对比,判断系统是否存在缺陷。通过系统化的测试用例执行,可以有效提高测试的覆盖率和效率,为系统的最终上线给出保障。
6.3测试内容
测试用例表如下所示:
表6-1 课程类型管理测试用例。
测试项 | 测试用例 | 预期结果 | 结论 |
课程类型管理 | 1. 管理员登录架构,进入课程类型管理页面,点击添加按钮,输入课程类型名称 “编程课程” 等相关信息并提交。 | 系统提示添加成功,在课程类型列表中能看到新添加的 “编程课程”。 | 与预期结果一致。 |
课程类型管理 | 1. 管理员在课程类型列表中找到已有的课程类型 “编程课程”,点击编辑按钮,修改名称为 “高级编程课程” 后保存。 | 系统提示编辑成功,课程类型列表中该课程类型名称变为 “高级编程课程”。 | 与预期结果一致。 |
课程类型管理 | 1. 管理员在课程类型列表中选中一个课程类型(如 “数学课程”),点击删除按钮并确认删除处理。 | 系统提示删除成功,课程类型列表中不再显示 “数学课程”。 | 与预期结果一致。 |
课程类型管理 | 1. 管理员在课程类型管理页面的搜索框中输入 “编程”,点击搜索按钮。 | 系统显示包含 “编程” 关键词的课程类型列表。 | 与预期结果一致。 |
表6-2 作品创作管理测试用例。
测试项 | 测试用例 | 预期结果 | 结论 |
作品创作管理 | 1. 用户登录系统,进入作品创作页面,上传一幅自己创作的摄影作品,填写作品名称、描述等信息后提交。 | 架构提示提交成功,在用户的作品列表中能看到新提交的作品。 | 与预期结果一致。 |
作品创作管理 | 1. 用户在自己的作品列表中找到已提交的作品,点击修改按钮,修改作品描述后保存。 | 体系提示修改成功,作品列表中该作品的描述更新为修改后的内容。 | 与预期结果一致。 |
作品创作管理 | 1. 用户在自己的作品列表中选中一个作品,点击删除按钮并确认删除运行。 | 体系提示删除成功,用户作品列表中不再显示该作品。 | 与预期结果一致。 |
作品创作管理 | 1. 用户在作品列表中查看某个作品的状态(如 “审核中”“已借助” 等)。 | 架构正确显示该作品的当前状态。 | 与预期结果一致。 |
表6-3 创作反馈管理测试用例。
测试项 | 测试用例 | 预期结果 | 结论 |
创作反馈管理 | 1. 用户在作品创作页面或相关页面找到反馈入口,输入对创作过程的反馈意见并提交。 | 系统提示提交成功,管理员能在反馈管理页面看到该用户的反馈信息。 | 与预期结果一致。 |
创作反馈管理 | 1. 管理员登录系统,进入创作反馈管理页面,查看用户提交的反馈信息。 | 架构正确呈现用户提交的反馈内容、提交时间、用户信息等。 | 与预期结果一致。 |
创作反馈管理 | 1. 管理员在反馈管理页面选中一条用户反馈,点击回复按钮,输入回复内容后提交。 | 框架提示回复成功,用户登录系统后能在反馈页面看到管理员的回复。 | 与预期结果一致。 |
创作反馈管理 | 1. 管理员在反馈管理页面通过筛选条件(如按时间范围、按用户等)筛选反馈信息。 | 系统按照筛选条件正确展示相关的反馈信息列表。 | 与预期结果一致。 |
表6-4 评价信息管理测试用例。
测试项 | 测试用例 | 预期结果 | 结论 |
评价信息管理 | 1. 用户在作品详情页面或相关页面找到评价入口,输入对作品的评价内容、评分后提交。 | 系统提示提交成功,作品的评价列表中能看到新提交的评价信息。 | 与预期结果一致。 |
评价信息管理 | 1. 其他用户在作品详情页面查看该作品的评价信息。 | 系统正确显示该作品的所有评价内容、评分、评价用户信息等。 | 与预期结果一致。 |
评价信息管理 | 1. 管理员登录系统,进入评价信息管理页面,选中一条评价信息,点击删除按钮并确认删除操作。 | 系统提示删除成功,作品的评价列表中不再显示该条评价信息。 | 与预期结果一致。 |
评价信息管理 | 1. 管理员在评价信息管理页面点击统计按钮,查看作品的平均评分等统计信息。 | 系统正确计算并显示作品的平均评分等相关统计数据。 | 与预期结果一致。 |
表6-5 作品类型管理测试用例。
测试项 | 测试用例 | 预期结果 | 结论 |
作品类型管理 | 1. 管理员登录环境,进入作品类型管理页面,点击添加按钮,输入作品类型名称 “雕塑” 等相关信息并提交。 | 系统提示添加成功,在作品类型列表中能看到新添加的 “雕塑”。 | 与预期结果一致。 |
作品类型管理 | 1. 管理员在作品类型列表中找到已有的作品类型 “雕塑”,点击编辑按钮,修改名称为 “现代雕塑” 后保存。 | 体系提示编辑成功,作品类型列表中该作品类型名称变为 “现代雕塑”。 | 与预期结果一致。 |
作品类型管理 | 1. 管理员在作品类型列表中选中一个作品类型(如 “书法”),点击删除按钮并确认删除操作。 | 系统提示删除成功,作品类型列表中不再显示 “书法”。 | 与预期结果一致。 |
作品类型管理 | 1. 管理员在作品管理页面,将一个作品关联到新添加的作品类型 “现代雕塑”。 | 系统提示关联成功,在该作品详情页面能看到其作品类型为 “现代雕塑”。 | 与预期结果一致。 |
6.4测试结论
本次测试关键针对美术艺术工作室管理系统的各个功能模块进行了详细的测试。通过测试,大家验证了平台的基本功能是否能够按照预期正常运行,包括课程类型管理、作品创作管理、创作反馈管理、评价信息管理、作品类型管理和购买信息管理等。各项功能的测试用例均已按计划执行,且大部分功能都能如预期般顺利完成。特别是在课程类型的管理和作品上传方面,体系表现出较高的稳定性和高效性,管理员能够顺利添加、编辑、删除课程类型以及作品类型,艺术家用户也能够顺利上传、编辑、删除自己的作品。此外,用户反馈的管理、评价信息管理等功能也通过测试,能够有效收集、表明和修改创作反馈和评价内容,进一步提升了用户体验和系统的互动性。总的来说,系统的大部分功能模块都运行稳定,能够有效支持美术艺术工作室日常管理需求。
然而,测试过程中也发现了一些小问题和潜在风险。部分功能如创作反馈的删除功能、购买信息管理中部分订单的状态更新功能存在延迟或者偶尔无法即时显示的情况,尤其在网络环境较差或数据量较大的情况下,可能会出现加载时间较长的现象。此外,少数用户在进行作品上传时,偶尔会遇到图片格式不支撑或上传失败的问题,这可能与前端界面和后端素材交互的部分细节有关。纵然这些挑战在一般情况下并不会对用户体验产生重大影响,但为了确保系统能够在各种环境下稳定运行,建议进一步优化系统性能,特别是在数据处理和前后端交互的流畅度方面进行加强。总的来说,系统功能已接近完成,后续的优化和调整允许进一步提升框架的稳定性和用户体验,确保其能够在实际应用中更好地服务于美术艺术工作室的管理需求。
7 总结
本论文设计并实现了一个基于Spring Boot和Vue框架的美术艺术工作室管理系统。通过对美术艺术工作室管理现状的调研,发现传统的人工管理方式存在效率低、信息传递不畅、资源难以整合等问题。本系统采用前后端分离的B/S架构,后端利用Spring Boot框架进行高效的数据处理和业务逻辑管理,前端则利用Vue框架构建响应式用户界面,提升了用户体验和操作效率。平台主要功能涵盖课程管理、作品展示与创作、创作反馈与评价等多方面,满足了管理员、艺术家和学生三类用户的不同需求。通过系统的实现,成功解决了传统管理方式中的许多问题,使得艺术工作室的运营更加高效、透明,促进了艺术创作与教育的协同发展。
然而,尽管系统在功能上已实现了预期目标,且经过测试验证其稳定性和可用性,但仍有一些许可进一步优化的地方。例如,系统在数据处理和高并发情况下的表现有待提升,部分作用如创作反馈和作品上传在极限情况下可能存在延迟或卡顿现象。未来的研究可以聚焦于优化系统的性能,提高环境的响应速度和稳定性,进一步增强用户体验。此外,还可以增加更多智能化的功能,如基于大数据分析的个性化推荐平台,进一步推动艺术工作室管理的数字化和智能化进程。总的来说,本环境的实现具有较强的实际应用价值和推广潜力,为美术艺术工作室的数字化转型提供了一种实用的解决方案,具有广阔的应用前景。
参考文献
- 尹应荆.JAVA编程语言在计算机软件开发中的应用[J].石河子科技,2023,(05):45-47.
- 刘江涛,王亮亮,吴庆茹,等.基于B/S模式的铁路勘测设计案例信息化管理系统设计与构建[J].铁路计算机应用,2021,30(03):32-35.
- 张丹丹,李弘.基于B/S架构的办公管理系统设计与创建[J].铁路通信信号工程技术,2024,21(09):44-48+106.
- 王志亮,纪松波.基于SpringBoot的Web前端与数据库的接口设计[J].工业控制计算机,2023,36(03):51-53.
- 熊永平.基于SpringBoot框架应用开发技术的分析与研究[J].电脑知识与技术,2021,15(36):76-77.
- 赵媛.基于Vue的Web框架前端性能优化分析[J].电脑编程技巧与维护,2024,(09):44-46.
- 秦冬.浅析Vue框架在前端开发中的应用[J].信息与电脑(理论版),2024,36(13):61-63.
- 李艳杰.MySQL数据库下存储过程的综合运用研究[J].现代信息科技,2023,7(11):80-82+88.
- 周晓玉,崔文超.基于Web技术的数据库应用系统设计[J].信息与电脑(理论版),2023,35(09):189-191.
- 李俊萌.计算机软件测试工艺与开发应用策略分析[J].信息记录材料,2023,24(03):50-52.
- 胡荣,羊雪玲.基于Spring Boot前后端分离Web系统的设计与实现[J].新能源与智能网联,2024,(01):88-97.
- 黄英康,禹瑞雪,陈金龙,等.基于Spring Boot+Vue的科技服务业公共服务平台设计与实现[J].大众科技,2024,26(05):37-41+45.
- 谢振华.基于Vue.js与Spring Boot的教务管理系统设计[J].电脑与信息技术,2024,32(04):95-97+101.DOI:10.19414/j.cnki.1005-1228.2024.04.023.
- Guo T ,Xue Z .Design and Implementation of Interactive Platform for Sharing Travel Guide Based on Spring Boot[J].Academic Journal of Computing & Information Science,2024,7(7):
- 吴雨桐,王娜.基于Spring Boot的OA办公系统设计与实现[J].山西电子技术,2024,(03):79-83+123.
- 李红,李升凯,车欣,等.基于Spring Boot的AI测试平台系统的设计和实现[J].软件,2024,45(06):79-85.
- Fang Z ,Guiling S ,Bowen Z , et al.Design and Implementation of Energy Management System Based on Spring Boot Framework[J].Information,2021,12(11):457-457.
- Magnus L .Microservices with Spring Boot and Spring Cloud:Build resilient and scalable microservices using Spring Cloud, Istio, and Kubernetes[M].Packt Publishing Limited:2021-07-29. DOI:10.0000/9781801079150.
- Zhang X ,Wen S ,Wang R .Implementation of Vehicle Management System Based on Spring Boot and VUE[C]//东北大学,中国自动化学会信息物理系统控制与决策专业委员会.第33届中国控制与决策会议论文集(9).School of Management Science and Engineering,Shandong University of Finance and Economics;,2021:519-523.DOI:10.26914/c.cnkihy.2021.028243.
- Gómez S O ,Rosero H R ,Cortés-Verdín K .CRUDyLeaf: A DSL for Generating Spring Boot REST APIs from Entity CRUD Operations[J].Cybernetics and Information Technologies,2020,20(3):3-14.
致谢
在本论文的撰写和系统开发过程中,我深感受到了众多老师、同学以及朋友们的帮助与支持。在此,我要特别感谢我的导师,他不仅为我提供了宝贵的指导,还耐心解答了我在研究过程中遇到的各种疑难问题。导师严谨的学术态度和不懈的追求,深深地激励着我不断探索与思考。他的悉心指导让我对美术艺术工作室管理系统的设计与实现有了更深入的理解,并在系统的功能开发和论文撰写过程中,给予了我无微不至的关怀和帮助。此外,我还要感谢我的同学们,他们在我研究过程中给予了我很多宝贵的意见与建议,大家的讨论和交流让我受益匪浅,许多难题在大家的共同努力下得以解决。
许多人共同协作的成果。在此,我还要感谢我的家人,感谢他们在背后默默的协助和鼓励,给了我坚定的动力去克服每一个难关。通过这次研究,我不仅提升了自己的工艺能力和学术水平,更加深了对团队合作与坚持不懈的理解。未来,我会继续努力,不断追求卓越,回报所有给予我帮助与支持的人们。就是回顾整个研究过程,我深刻体会到,任何一个研究课题的完成,都离不开团队的合作与个人的坚持。系统的设计与构建虽然经历了很多困难与挑战,但利用不断地调整、优化和完善,我最终能够顺利完成这一项目。这不仅是我个人的努力,更
免费领取任务源码,请关注❤点赞收藏并私信博主,谢谢