张掖市网站建设_网站建设公司_Redis_seo优化
2025/12/18 18:33:41 网站建设 项目流程

 

建设项目总投资构成图

image

 

建设期利息计算

项目建设期,债务资金服从平均分布。可假定借款在年中使用,即当年借款支用额按半年计息,上年借款按全年计息。

image

 看公式和黑色笔记内容即可。

image

 

image

 

成本费用与经营成本

工程经济中成本费用的计算

image

 折旧计算

这部分在成本付费用中,涉及一些稍微复杂的计算,所以特别记一下。折旧,是指在固定资产的使用过程中,随着资产损耗而逐渐转移到产品成本费用中的那部分价值。我们常用的折旧法,一般为平均年限法、工作量法或加速折旧法。重点是平均年限法,所以我这里主要写这个。

平均折现法,也成直线法,根据固定资产的原值、估计的净残值率和折旧年限计算折旧。适合有形磨损。以下是每年的折旧费公式:

image

 

image

 

营业收入

增值税

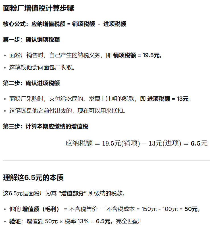
公式:应纳增值税额 = 销项税额 - 进项税额。

由于整个生产消费链条中,每一层都会把进项税的垫付,通过一些运算(要综合市场承受力、竞争地位、战略目标),找到一个合适的值,加入自己的不含税价格(所以这个值有时候未必可以真地完全弥补进项税的垫付),再加上自己的销项税,一起转嫁给下一个环节的接受者,因此层层下来,最终为增值税买单的,是消费者。

image

 

image

 

需要专业的网站建设服务?

联系我们获取免费的网站建设咨询和方案报价,让我们帮助您实现业务目标

立即咨询